广州市白云区民航幼儿园(南园区)
广州市白云区机场西幼儿园(棠景街)
广州市白云区乐多幼儿园(棠景街)
广州市公安局机关幼儿园(棠景街)机场西分园
广州市白云区时代幼儿园(棠景街)
广州市白云区贝丽幼儿园(棠景街)
广州市白云区民航幼儿园
航云南街12号
学校概况
招生简章
民航幼儿园属于区属教育部门办园,面向社会招生的学位通过电脑派位方式招录,招生名额、电脑派位实施方案、流程等由区教育行政部门制定并组织实施。结合区疫情防控工作要求,我园2020年秋季小班幼儿招生统一采取网上报名、网上资格审核和电脑派位方式进行。
招生范围
1、具有白云区户籍的适龄儿童;
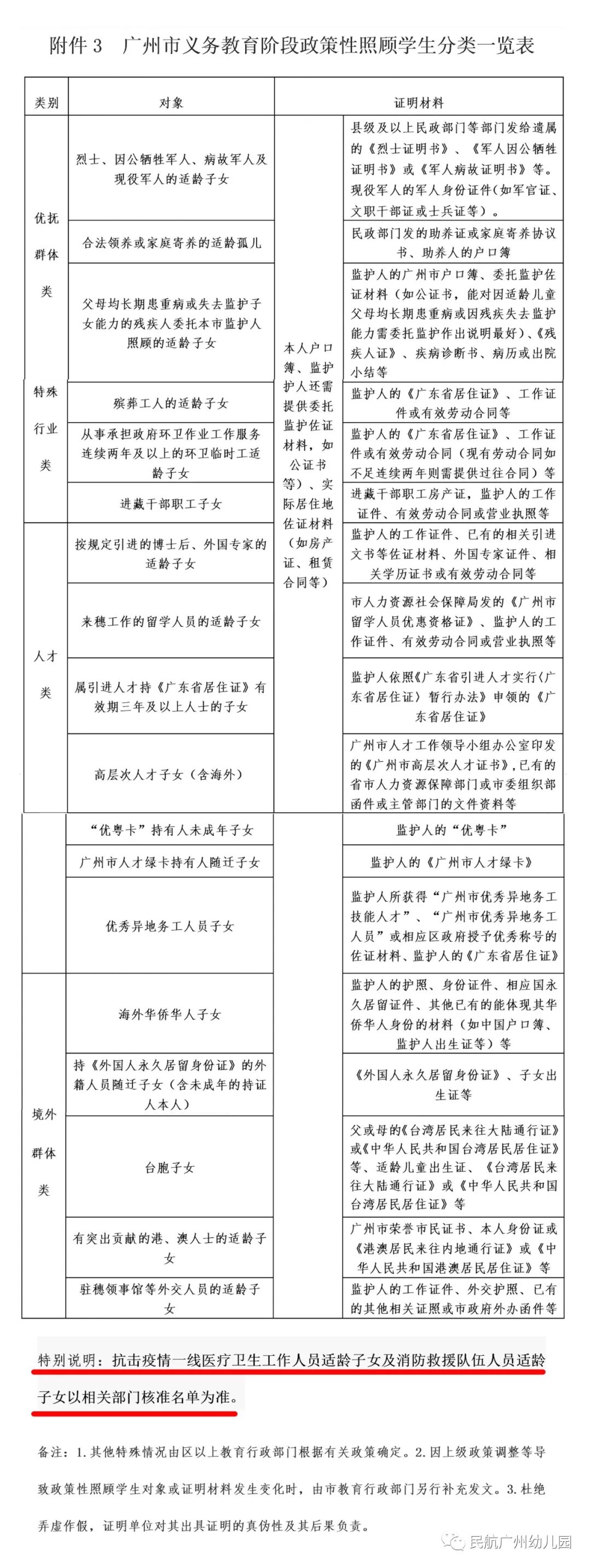
2、符合广州市义务教育阶段政策性照顾学生类别的适龄儿童、抗击疫情一线医疗卫生工作人员适龄子女及消防救援队伍人员子女(以下综合统称为“政策性照顾类别适龄儿童”,具体见附件3)
招生计划
2020年秋季通过电脑派位招录新生180人
收费标准
依照广州市相关收费政策规定,民航幼儿园为省一级公办幼儿园,保教费为865元/月。
报名时间和方法
1、时间:2020年6月11—14日(9:00—17:00)
2、方法:凡符合报名条件的幼儿父(母)或其他法定监护人,在规定报名时间内登录“广州市白云区幼儿园招生服务平台(网址:https://yeyzs.baiyun.edu.cn)”,填写幼儿及监护人基本信息和电脑派位招生志愿,进行实名制注册后完成网上报名。
请注意:
①网上报名设志愿1个,符合条件的每名幼儿最多只能填报1所区属教育部门办幼儿园志愿。若违反此项规定,一经发现,将取消该幼儿的录取资格。
②已被小区配套的教育部门办幼儿园确认录取的幼儿,不得再参加我园电脑派位报名。
③双胞胎(多胞胎)报名方式在以下两种方式中作出选择,一经选定不得更改。
方式一.一号派位,同园录取。报名必须共用同一个报名编号并备注双胞胎或多胞胎信息,多报将取消录取资格,一旦摇中,经审核后办理同园入读手续,相应名额在幼儿园原招生计划基础上增加;
方式二.多号派位,按实录取。报名时填报两(多)张报名表、两(多)个幼儿资料,分别生成两(多)个随机号码参加电脑派位,按派位实际结果入园。
报名要求
1、资料准备:幼儿户口簿(首页、户主页、幼儿个人页)、出生证;父母一方或其他法定监护人户口簿(首页、户主页、监护人个人页)、身份证等。
2、上传资料:家长要保证报名上传的材料真实有效、完整,并提交亲笔签名的相关承诺书(承诺书模板请登录报名系统下载)。如填报及上传的信息材料存在弄虚作假、无效、不准确、不全面等情况而影响幼儿入学的,责任由填报者自负。具体报名上传资料要求请按照报名系统要求完成提交,纸质材料和其余资料将于幼儿入学后另行通知补交查验。
3、幼儿户籍变更截止时间要求:符合条件参加幼儿园报名的幼儿,户籍变更截止日期为2020年5月24日前(以提供户口本为准)。
网报流程
招生咨询电话:
86122622袁老师
86130642林老师
86130186吴老师
招生监督电话:
86307817新市教育指导中心
声明:本文由上哪学团队(微信公众号ID: shangnaxue)原创整理制作,转载请注明来源和出处,否则追究法律责任。

恭喜您,申请提交成功!