深圳市龙岗区机关幼儿园
深圳市龙岗区龙城街道早晨天健幼儿园
深圳市龙岗区碧湖幼儿园
深圳市龙岗区龙城街道天成幼儿园
深圳市龙岗区龙城街道紫薇幼儿园
深圳市龙岗区龙城街道城园幼儿园
深圳市龙岗区龙城街道和兴花园幼儿园
深圳市龙岗区中心城清林中路和兴花园三期小区内
学校概况
招生简章
2020-2021学年
秋季学期
招生简章
和兴花园幼儿园
和兴花园幼儿园是龙岗区龙城街道和兴花园小区的一所配套幼儿园,幼儿园占地面积2600m2;建筑面积2011.6m2。室外环境宽敞幽静、温馨舒适,设有大型器械玩具区、玩沙区、种植角、30米长直塑胶跑道;室内环境整洁美观,处处充满了童趣与教育气息。为了给孩子创设一个良好的学习与生活环境,设有幼儿图书阅览室、音乐活动室、综合游戏室、美术工作室等,为幼儿的发展提供了良好的条件。
和兴花园幼儿园办学历史悠久,师资力量雄厚,保教人员学历达标率100%,教师专业合格率达100%,园长均取得上岗证,保健医生为专业医学院校毕业,持证上岗,保育员均具有岗位培训合格证书。
和兴花园幼儿园创办于2004年2月,至今已走过了16年的办学历程,在市、区教育部门领导的关怀与指导下,我园以“办优质教育,创品牌园所”为办学目标;以“欣赏幼儿 、尊重幼儿、热爱幼儿、理解幼儿,为幼儿的发展创设一个温馨、快乐、自主、开放的成长环境”为教育理念;以“培养活泼开朗、自信大方、思想开放、善于沟通、接受挑战,身心均衡发展的世界小公民”为培养目标;发扬“精、勤、新、实、正、诚”的工作信念,在工作中以精益求精、勤奋、创新、务实、正直、公平、诚恳的工作态度与工作作风,不断挖掘幼儿潜能,促进幼儿身心和谐全面的发展,提升幼儿园的管理品质!
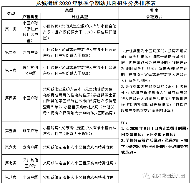
PART.01 1 根据《深圳市龙岗区教育局办公室关于转发<深圳市教育局关于做好2020年秋季学期全市幼儿园招生工作的通知>的通知》(深龙教办〔2020〕3号)相关要求,现就本园2020年秋季学期招生工作安排通知如下: 一 招生人数 二 招生条件 三 招生范围 1、和兴小区的适龄儿童,小区配套幼儿园优先录取本小区符合条件的适龄儿童。有空余学位时向愉园社区招生,愉园社区招生后仍有空余学位,再向街道内其他社区招生。 2、享受政府相关优惠政策人员子女。 四 招生程序 (一)公布招生方案,提供咨询(2020年6月8日) 2020年6月8日,启动招生宣传工作,通过业主群、公众号等途径向小区及社区居民公示招生方案。 (二)填写《新生报名登记表》(2020年6月8日—24日) 1.通过微信公众号等方式推送《新生报名登记表》。 2.现场报名:幼儿园提供纸质版《新生报名登记表》,家长现场填写相关信息,手写签名确认。 (三)提交申请资料,分批验资(2020年6月28日—7月3日) 1.提交时间:2020年6月28日—7月3日 上午9:00—11:30 下午15:00—16:30 2.提交地点:幼儿园招生点 3.家长提交相关申请资料(查原件,收复印件),招生小组工作人员在现场查验资料。 需核验的报名资料如下: 1.户口本; 2.儿童出生证(已办理身份证的需另提交身份证); 3.父母(或监护人)身份证; 4.儿童预防接种证明; 5.住所证明(房产证、房屋租赁合同或其他证明) (1)由我市规划和国土部门出具的住宅用途的深圳房地产权证书或有效购房合同; (2)现居住地街道办事处房屋租赁管理所登记备案的住宅用途《房屋租赁凭证》、《房屋租赁信息》或人口居住登记信息(整套房屋且有效期为一年以上); (3)监护人在住建部门登记备案的政策性住房的《购房合同》或《租赁合同》; (4)其它住房有效证明材料。 6.非深户儿童需提供父母一方有效的深圳市居住证或深户证明; 【深圳居住满1年、连续参加社会保险(养老保险和医疗保险)满1年(2020年因疫情影响,导致的社保断缴、新旧证件有效期暂时无法接续等情况,养老保险和医疗保险从2020年5月31日往前累计均满1年)】 7.港澳户籍适龄儿童除按照非深户籍适龄儿童提供资料外,还需提供香港(澳门)永久性居民身份证、港澳居民来往内地通行证(回乡证)、由公证部门出具的父母与子女间亲属关系公证书(建议在我市、区公证部门办理); 8.属于享受政府特殊优惠政策人员的适龄子女,在申请学位时除应按上述要求提供上述材料外,还应出具优惠政策规定的有关材料。 五 录取办法 根据《龙城街道2020年秋季学期幼儿园招生分类排序表》,和兴小区符合条件的幼儿优先录取,录满为止。 如有空余学位向愉园社区招收符合条件的幼儿,社区内同等条件下优先录取所属社区内无配套幼儿园小区的适龄儿童,从第一类至第八类依次录取,录满为止。 若还有空余学位,再面向龙城街道内其他社区招收符合条件的幼儿,依旧从第一类至第八类依次录取,录满为止。 分类排序详情请查阅下图列表: (二)录取结果通知方式 我园将于7月10日前通过电话或短信方式通知已录取幼儿家长,未接到录取通知的家长请及时到周边其他幼儿园咨询报名工作。 PART.02 1 温馨提示 (一)报名和验证先后顺序与录取结果无关。 (二)儿童父母(或监护人)对报名信息和验证材料的真实性负责,存在验证信息与报名信息不符,或提供虚假材料一经查实的,将视为自动放弃学位。未在规定时间内提交审核验资材料的,也将视为自动放弃学位。 (三)被录取儿童须体检合格后方可正式入园。 (四)收费备案项目及标准: 保教费:1200元/月(根据深发改[2015]26号文件,根据各幼儿园等级确定保教费收费标准) 伙食费:380元/月(根据龙岗区幼儿园伙食费最新收费标准执行) 咨询电话:89912000 89912008 罗老师 刘老师 陈老师 深圳市龙岗区龙城街道 和兴花园幼儿园 2020年6月11日
声明:本文由上哪学团队(微信公众号ID: shangnaxue)原创整理制作,转载请注明来源和出处,否则追究法律责任。

恭喜您,申请提交成功!