深圳市龙华区第二幼儿园 1周前
根据《深圳市教育局关于做好2020年秋季学期全市幼儿园招生工作的通知》(深教〔2020〕81号)和《深圳市龙华区教育局关于做好2020-2021学年幼儿园招生工作的通知》(深龙华教通〔2020〕39号)的相关要求,按照公开、公平、公正和就近入园的原则,结合办园实际情况,本园2020年秋季招生工作安排如下:
深圳市龙华区第二幼儿园创办于1995年2月,坐落于:深圳市龙华区福城街道观澜大道184号,园舍独立。全园占地面积3030㎡,建筑面积6800㎡,户外活动场地1607㎡,是龙华区公办幼儿园,深圳市一级幼儿园。本园为非住宅小区配套幼儿园,核定规模为12个班级,各项收费标准均按龙华区发展和财政局、龙华区市场监督管理局的备案项目进行收费,其中保教费:966元/月;伙食费:400元/月,其他收费项目详见公示栏。
龙华区第二幼儿园属非住宅小区(单享学区)配套幼儿园,优先录取幼儿园所在茜坑社区范围内一至六类适龄儿童,如有学位富余,面向周边社区扩大招生。
小班:计划招收 3 个班, 75人,2016年9月1日后(含9月1日)——2017年8月31日(含8月31日)前出生的适龄健康儿童。
我园中班、大班2020年秋季暂不招收插班新生,如有幼儿中途转出,空出的学位届时将采取“缺一补一”的方法进行补录,幼儿园将适时发出通知,有中班、大班学位需求的符合条件的适龄儿童家长可留意幼儿园微信公众号或公示栏。
(一)持有儿童本人居民身份证(通行证或护照等)、出生证明和预防接种证明;
(二)持有儿童所在家庭户口簿,其父母(或监护人,下同)至少一方具有深圳户籍或持有具有使用功能的深圳经济特区居住证。报读试行网上报名“积分入园”阳光招生幼儿园的,父母至少一方具有深圳户籍或持有具有使用功能的深圳经济特区居住证,且在深圳居住满1年、连续参加社会保险(养老保险和医疗保险)满1年(计算至2020年5月31日);
(三)儿童所在家庭住址与所申报幼儿园须在同一个社区(或小区),并持有家庭居住证明材料(下列材料中的任一项):
1.由我市不动产登记管理部门出具的本社区(或小区)住宅用途的不动产权证书或有效购房合同;
2.现居住地街道办事处房屋租赁管理部门登记备案的本社区(或小区)住宅用途《房屋租赁凭证》;
3.在住房建设部门登记备案的本社区(或小区)政策性住房的《购房合同》或《租赁合同》;
4.本社区(或小区)其他住房的有效证明材料。
(四)龙华区公办幼儿园秋季招生不含外籍儿童。
对享受优惠政策的烈士、现役军人、消防救援、公安英模和因公牺牲伤残警察的适龄子女实行教育优待政策,报名时需持有相关政策证明材料。
享受优惠政策的高层次人才适龄子女入园执行深圳市委组织部等15个部门《关于印发<深圳市高层次人才“一站式”服务暂行办法>和<深圳市高层次人才“一站式”服务业务指南>的通知》(深组通〔2013〕105号)等文件相关规定。
(一)就近入园原则。幼儿园优先满足幼儿园所在茜坑社区范围内一至六类适龄儿童,如有富余学位,面向周边社区扩大招生。(二)先类型再积分原则。幼儿园遵循“先类型再积分”原则,按照一至六类招生类型及积分的高低依次录取,至幼儿园招生计划录满为止。(龙华区第二幼儿园学位类型和积分办法(二)详见附件1)(三)同类型同积分抽签原则。同一学位类型则按照积分从高到低录取,如遇同类型同积分生源人数超出剩余学位数量时,以抽签方式进行差额录取,至幼儿园招生计划录满为止。根据适龄儿童在招生地段的户籍和住房情况,共划分为六个学位类型,按照积分办法排序从高到低依次录取。积分办法(一)适用于住宅小区配套幼儿园,积分办法(二)适用于非住宅小区配套幼儿园及住宅小区配套幼儿园有学位富余面向所在社区扩招情形。幼儿园学位积分由基础分和加分两部分构成,加分按深圳户籍适龄儿童和非深户籍适龄儿童分别进行,学位积分办法详见《龙华区第二幼儿园学位类型和积分办法(二)》。
网上报名时间:6月13日(上午09:00)—6月22日(下午18:00)截止,只接受网上报名申请,逾期不再接受报名。
(1)家长登录“龙华政府在线:http://www.szlhq.gov.cn/bmxxgk/jyj/ywgz_124229/zxxt/jzfwtd/index.html ”—“家长服务通道”—“幼儿园报名”,进入幼儿园家长端总入口页面,根据居住地所在位置选择对应的报名入口“幼儿园所在配套小区内家长报名入口”或“幼儿园所在配套小区外家长报名入口”,点击进入登录页面报名。
(2)未报名幼儿点击页面右上角“未报名?点击报名”处,进入积分方案和相关政策通知公告阅读浏览页面,浏览完点击“下一步”进入填报页面,输入“新生户籍类型、新生身份证件类型、新生身份证号码、新生出生年月”信息(信息需真实填写,点击‘开始报名’后无法再修改)。
(3)入学申请:点击“申请学校”,选择报读幼儿园及“就读年级”,点击“下一步”。
(4)基本信息填写:完善幼儿基本信息后点击“下一步”。(“新生身份证件类型”、“新生身份证号码”、“户籍类别”、“出生日期”四项信息不可以修改)。
(5)家庭信息填写:根据实际情况填写(如果是单亲家庭,需在“是否单亲监护”选择“是”)。
(6)房产地址填写:点击“选择房屋地址”,进入“获取房屋地址”页面,输入“房屋编码”搜索房屋地址,选择该房屋地址后,弹出“确认提示框”,点击“确定”,完成房产地址填写。
(7)计生信息填写说明:国家卫生计生委关于贯彻落实《中共中央国务院关于调整完善生育政策的意见》中规定,独生子女是指夫妻生育或合法收养的唯一子女,即没有同父同母、同父异母、同母异父的兄弟姐妹,或曾有兄弟姐妹但兄弟姐妹均于生育子女前死亡。2016年1月1日之前国家提倡一对夫妻只生育一个子女,有相应的独生子女奖励政策,2016年1月1日之前只生育一子女且至今只有一个子女(即没有同父同母、同父异母、同母异父的兄弟姐妹,或曾有兄弟姐妹但兄弟姐妹均于生育子女前死亡)的属独生子女。2016年1月1日之后国家提倡一对夫妻生育两个子女,一对夫妻只生育一个子女的没有相应的奖励政策,属全面二孩。
6月23日。幼儿园根据家长在系统中填报的信息进行初审,并根据《龙华区龙华区第二幼儿园学位类型和积分办法》(附件1)对每个适龄儿童进行初次评分。结合幼儿园招生计划及报名人数情况,公布进入材料核验的学位类型,并通过家长预留在系统中的手机号码短信通知是否进入初审(类别公示在龙华区第二幼儿园门口公示栏和微信公众号)。
6月24日—25日(时间:上午8:30—12:00,下午:14:30—17:00),初审地点设在幼儿园一楼大厅。
6月26日—7月9日
7月10日
在规定的时间段,家长携各项材料(验原件收复印件)到幼儿园进行材料核验初审。幼儿园初审合格后,出具回执。未按规定时间递交初审材料至幼儿园的,将视为自动放弃学位申请,逾期不再受理。所需材料如下:
幼儿园按上级的要求,2020年秋季招生报名时需要家长提供儿童本人居民身份证(或儿童身份证办理回执),如没有办理身份证的新生幼儿,请及时到相关部门办理。在此告知家长,如有不便之处请多多谅解!详情请看下面通知:
【通知】关于申请学位需提供幼儿身份证的补充通知:由于疫情影响,部分家长网上报名之前来不及办理身份证,现补充两条解决办法:一是家长持办证的回执可以作为报名条件;二是各幼儿园应允许家长报名,待报名录取结束后,健康体检前家长再将儿童身份证交到幼儿园核验,也算该适龄儿童持有身份证,如不能提供身份证或办证回执,则无法报读。
(一)幼儿入园计生信息核对业务渠道:一是网上全流程办理;二是社区工作站综合窗口现场办理。(计生信息登记不再开具纸质“计划生育证明”,将利用计划生育信息系统,实施入园儿童家长计划生育信息后台比对。审核期间,计生信息有修改的,必须在复核前,到社区工作站重新予以登记。如复核时间截止后,计生信息有修改的,结果不予采纳。为避免高峰期办理现场长时间等候,建议家长选择网上全流程办理该业务,手机下载“i深圳”APP,进行新用户注册登录并选择“区级服务”—龙华区—政务服务—个人办事,搜索“入学、入园计生信息核对、录入”事项,进行申办操作。办理进度将以短信形式通知。如收到“预审通过”和“办结”提示短信,表示该业务办理成功,无需再去现场办理;如收到“预审驳回”提示短信,则请家长按照驳回原因重新备齐申请材料、提交申办或者带齐资料前往社区工作站综合窗口现场办理。龙华区各街道社区计生部门咨询电话及地址可扫下方二维码查看。适龄儿童家长可通过注册“广东政务服务网”(http://www.gdzwfw.gov.cn/)或“i深圳”APP账号进行办理,登录后搜索“流动人口信息打印”事项,选择居住地所在街道(仅限打印本人),填报个人信息,选择邮寄,保存递交,将通过“中国邮政速递”方式邮寄给家长。(填写的居住地址必须与网格员上门登记的信息一致)。(一)《儿童入园健康检查表》(到龙华区妇幼保健院进行体检,地址:龙华区大浪办事处华旺路68号,咨询电话:29821199转2)。(二)《儿童预防接种证复印件》及《查验证明》(由辖区社康中心查验后提供证明)。(一)招生地点:资料提交初审安排在龙华区第二幼儿园一楼大厅,初审类型、录取情况公示在龙华区第二幼儿园大门口公示栏和微信公众号。(二)幼儿园初审时,家长携带各项资料原件(另备一套复印件)提交给幼儿园,幼儿园初审合格后,开具回执。对不符合入学条件的幼儿,幼儿园一律不受理其入学申请。未按时向幼儿园交齐初审材料视自动放弃学位申请,不再受理。(三)已安排学位而不按时到园注册者,幼儿园将不保留学位。(四)初审能否过关,以招生范围划分和上交申请资料的真实完整有关,在指定时间内上交资料的前提下,和上交材料的先后顺序无关。因此,递交资料时,敬请家长不要提前排队。 (五)学位申请材料真实性责任:家长对申请材料的真实性负全责,提供虚假材料的,一经查实将取消学位申请资格并记录在案,涉嫌犯罪的,移交司法机关处理。(六)非深户父母至少一方持有具有使用功能的《深圳经济特区居住证》,在深圳居住满一年、连续参加社会保险(养老保险和医疗保险)满1年。请家长查询社保缴费状态,确保养老保险和医疗保险两种险种在申请学位当年的7月份前都处于正常缴费状态(社保积分计算截止日期为2020年5月31日)。(七)租房的家长,须提交2020年6月13日前办理好的租赁凭证(信息),且要确保房屋租赁凭证(信息)在正式入园前(2020年9月)处于未过期状态(积分计算截止日期为2020年5月31日)。租房但未办理房屋租赁凭证或房屋租赁信息的,需提供2020年6月13日前与房东签订的房屋租赁合同、学区房使用授权书(附件2),以及父母(或监护人)一方的《内地居民采集表》。(八)幼儿园报名已实行学位房锁定(期限三年),学区内同一套住房(含集体宿舍、公共租赁房)用于申请学位时,在学制期间,幼儿园3年只允许一户家庭的孩子申请学位。如同一套住房有多个孩子申请学位,必须是同一父母、祖父母、外祖父母或法定监护人,招生报名系统不接受同一套住房重复申请学位。请申请阳光招生试点幼儿园学位的家长在购房或租房之前先确认该房屋学位是否已被使用(所有的住房房屋用途必须是住宅)。(九)如出现因录入信息错漏等原因导致审验结果不合格,家长须按所报幼儿园要求进行信息复核,修改后的信息将再次送相关职能部门核验,材料复核期间,家长可自行登录阳光招生网上报名系统查询最终复核结果。复核结束后,家长相关修改信息及审核结果不予采纳。(十一)家长在网上填报的信息直接影响材料审验结果和学位安排,请家长务必确保录入信息准确无误。(十二)家长在网上填报的手机号是接收幼儿园有关报名通知的主要工具,请务必保证电话畅通。
龙华区第二幼儿园招生咨询电话:28013061, 28013103(接听时段:工作日,上午8:00—12:00,下午:14:30—17:00)附件4:龙华区各街道社区计生部门咨询电话及地址二维码
【关于登记计生的说明】因计生登记截止时间为6月12日,目前较多家长担心来不及登记,因此,家长登陆招生系统报名前登记计生即可。另外,如同一家庭(同一监护人)的子女上个月登记了计生信息申请小学,该家庭的第二个子女申请幼儿园学位不用再登记计生,因计生登记是以家庭为单位,请各家长知悉。
小班,2018年9月1日后(含9月1日)—2019年8月31日(含8月31日)前出生的适龄儿童:
深圳市龙华区第二幼儿园,计划招收4个班,100人。
深圳市龙华区观澜第二小学附属福民幼儿园,计划招收2个班,50人。
中班,2017年9月1日后(含9月1日)—2018年8月31 日(含8月31日)前出生的适龄儿童:
深圳市龙华区第二幼儿园,计划招收插班生10人。
深圳市龙华区观澜第二小学附属福民幼儿园,计划招收插班生4人。
大班,2016 年9月1日后(含9月1日)—2017年8月31 日(含8月31日)前出生的适龄儿童:
深圳市龙华区第二幼儿园,计划招收插班生4人。
深圳市龙华区观澜第二小学附属福民幼儿园,计划招收插班生4人。
龙华区第二幼儿园、龙华区观澜第二小学附属福民幼儿园组成新和社区内非住宅小区配套幼儿园共享学区,招生计划数优先满足所在新和社区范围内一至六类适龄儿童,如有学位富余,面向周边茜坑社区扩大招生。
共享学区范围内的适龄儿童可以同时按志愿选择同一共享学区内的多所幼儿园报名。
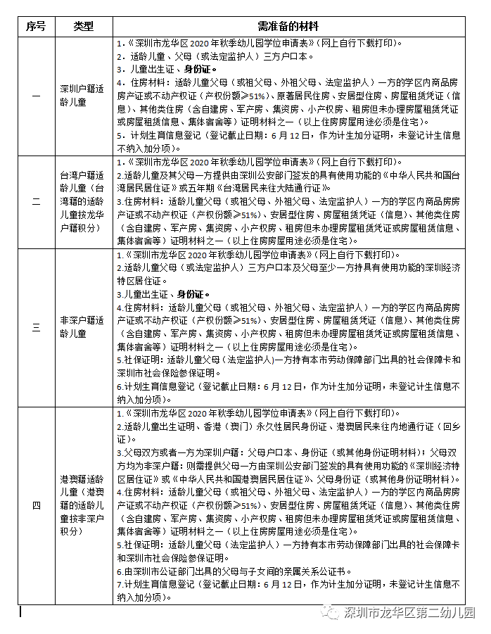
(一)深圳户籍适龄儿童
1.适龄儿童、父母(或法定监护人)三方户口簿。
2.适龄儿童居民身份证(未取得身份证的可用户口簿、港澳通行证或护照等代替)、出生证和预防接种证明。
3.住房材料:适龄儿童父母(或祖父母、外祖父母、法定监护人)一方的学区内商品房房产证或不动产权证(产权份额≥51%)、原著居民住房、安居型住房、房屋租赁凭证(信息)、其他类住房(含自建房、军产房、集资房、小产权房、集体宿舍、父母一方的网格居住信息登记等)证明材料之一。(以上住房房屋用途必须是住宅)
(二)非深户籍适龄儿童
1.适龄儿童、父母(或法定监护人)三方户口簿及父母至少一方持具有使用功能的《深圳经济特区居住证》。
2.适龄儿童居民身份证(未取得身份证的可用户口簿、港澳通行证或护照等代替)、出生证和预防接种证明。
3.住房材料:适龄儿童父母(或祖父母、外祖父母、法定监护人)一方的学区内商品房房产证或不动产权证(产权份额≥51%)、安居型住房、房屋租赁凭证(信息)、其他类住房(含自建房、军产房、集资房、小产权房、集体宿舍、父母一方的网格居住信息登记等)证明材料之一。(以上住房房屋用途必须是住宅)
4.社保证明:适龄儿童父母(法定监护人)一方持有本市劳动保障部门出具的社会保障卡和深圳市社会保险参保证明。
(三)台湾户籍适龄儿童
1.适龄儿童及父母一方提供由深圳公安部门签发的具有使用功能的《中华人民共和国台湾居民居住证》或五年期《台湾居民来往大陆通行证》。
2.适龄儿童出生证明及预防接种证明。
3.住房材料:适龄儿童父母(或祖父母、外祖父母、法定监护人)一方的学区内商品房房产证或不动产权证(产权份额≥51%)、安居型住房、房屋租赁凭证(信息)、其他类住房(含自建房、军产房、集资房、小产权房、集体宿舍、父母一方的网格居住信息登记等)证明材料之一。(以上住房房屋用途必须是住宅)
(四)港澳籍适龄儿童
申请在龙华区幼儿园就读的港澳籍学生,参照深圳市非深户籍人员子女接受义务教育相关规定,须提交以下材料:
1.适龄儿童香港(澳门)永久性居民身份证、港澳居民来往内地通行证(回乡证)、出生证明及预防接种证明。
2.父母双方或者一方为深圳户籍:父母户口簿、身份证(或其他身份证明材料);父母双方均为非深户籍:则需提供父母一方由深圳公安部门签发的具有使用功能的《深圳经济特区居住证》或《中华人民共和国港澳居民居住证》、父母身份证(或其他身份证明材料)。
3.住房材料:适龄儿童父母(或祖父母、外祖父母、法定监护人)一方的学区内商品房房产证或不动产权证(产权份额≥51%)、安居型住房、房屋租赁凭证(信息)、其他类住房(含自建房、军产房、集资房、小产权房、集体宿舍、父母一方的网格居住信息登记等)证明材料之一。(以上住房房屋用途必须是住宅)。
4.社保证明:适龄儿童父母(法定监护人)一方持有本市劳动保障部门出具的社会保障卡和深圳市社会保险参保证明。
5.由深圳市公证部门出具的父母与子女间的亲属关系公证书。
(五)享受国家、广东省和深圳市政策优待人员的适龄子女,须持有相关政策优待材料,网上报名时,需将享受优待政策的证明材料上传至招生系统,如高层次人才证、军官证等,后续将进行核验。(详见附件6招生答疑)
(一)遵循就近入园原则。幼儿园招生计划数优先满足幼儿园所在新和社区范围内一至六类适龄儿童,如有富余学位,面向周边茜坑社区扩大招生。
(二)遵循“先类型再积分,同类型同积分抽签”原则,确定入围共享学区录取名单。将申请共享学区学位的所有适龄儿童,按照学位类型及积分从高到低集中排序,并按学区内幼儿园总招生计划数,确定入围共享学区的招生录取名单。如遇同类型同积分生源人数超出计划招生数时,以抽签方式进行差额录取,额满即止。
(三)遵循“先志愿再积分”原则,确定录取幼儿园。将入围共享学区招生录取名单的适龄儿童,按填报的志愿先后及积分高低排序,确定录取幼儿园,优先录取第一志愿。同等志愿按照招生类型和积分从高到低录取,额满即止。未被第一志愿录取的适龄儿童,由第二志愿依序录取。如第二志愿幼儿园已录满,则直接转第三志愿录取。
例:XX共享学区内有A、B、C三所幼儿园,小班招生计划每园100人,共300人。三所幼儿园小班总共报名人数500人。第一步,确定录取名单。按照招生办法的学位类别和积分,将500人统一从高到低排序,录取前300人。该环节不考虑报读园所及志愿因素。第二步,确定录取幼儿园。按照志愿优先积分排序录取。如第一志愿报名A园的150人,报名B园的80人,报名C园的70人。A、B、C园首先分别根据招生计划按学位类别和积分从高到低录取报名第一志愿儿童。A园将有50人未能被第一志愿录取。如该50人第二志愿均报B园,B园将按照积分排序录取前20人,剩余30人则由C园录取。
根据《广东省加强住宅小区配套幼儿园建设和管理工作的指导意见》(粤教基〔2015〕21 号)及市教育局招生要求,参照龙华区义务教育阶段招生政策,结合适龄儿童在招生地段的户籍和住房情况,龙华区幼儿园划分为六个学位类型,按照积分办法排序从高到低依次录取(详见附件1《深圳市龙华区幼儿园学位类型和积分办法(二)》)。积分办法(二)适用于非住宅小区配套幼儿园及住宅小区配套幼儿园有学位富余面向所在社区扩招情形。
幼儿园学位积分由基础分和加分两部分构成,加分按深圳户籍适龄儿童和非深户籍适龄儿童分别进行,学位积分办法详见《深圳市龙华区幼儿园学位类型和积分办法(二)》。
(一)招生宣传:6月1日开始
(二)幼儿园报名方式:
我园采用“网上报名、积分入园”的方式进行招生,适龄儿童家长可通过电脑端或手机端报名。
(1)电脑端报名:登录网址:https://zsjz.szlhq.gov.cn:8091/visitszlonghxqzsjz
进行学位申请,首次登录报名系统,点击红色字体“未报名?点击报名”,进入幼儿园家长端总入口报名。
(2)手机端报名:通过手机端扫描二维码(见附件2)或点击以下链接:https://zsjz.szlhq.gov.cn:8091/visitszlonghxqzsjz
进行学位申请,首次登录报名系统,点击红色字体“未报名?点击报名”,进入幼儿园家长端总入口报名。
重要提示:网上申请学位时,请家长根据居住地实际情况选择端口报名,具体选择方式如下:
“申请类型”选择方式:
龙华区第二幼儿园、龙华区观澜第二小学附属福民幼儿园为新和社区内非住宅小区配套幼儿园,申请幼儿园学位的适龄儿童家长请选择“小区外适龄儿童”申请类型。
“申请幼儿园”选择方式:
龙华区第二幼儿园、龙华区观澜第二小学附属福民幼儿园设“小区外”、“扩招”两个报名端口,幼儿园所在新和社区内居民选择“深圳市龙华区第二幼儿园(小区外)、深圳市龙华区观澜第二小学附属福民幼儿园(小区外)”端口报名;幼儿园扩招范围居民则选择“深圳市龙华区第二幼儿园(扩招)、深圳市龙华区观澜第二小学附属福民幼儿园(扩招)”端口报名。
(三)网上报名时间:6月2日(上午9:00)—6月11日(下午18:00)截止
适龄儿童家长网上报名时,按要求将申请学位所需证件或材料(原件)拍照,并上传至报名系统(要求上传材料必须真实、清晰、完整),网上填报的所有信息,都将分别送至相关职能部门进行审核,请家长确保所有录入(选择)的信息准确无误。只接受网上报名申请,逾期不再接受报名。
(四)幼儿园初审:6月12—14日
幼儿园实行“零接触”审核,申请学位的适龄儿童家长不需要到幼儿园现场初审材料,只需网上报名时把申请学位所需证件(原件)材料拍照,并按要求上传至报名系统(要求上传材料必须真实、清晰、完整),幼儿园将在网上对材料进行初审。
幼儿园初审时间的先后不作为学位安排的依据,请家长务必在规定时间内上传资料,未按规定时间提交或上传材料的视为放弃学位申请。申请人对申请材料的准确性和真实性负全部责任,提供虚假材料的,一经查实将取消幼儿园学位申请资格并记录在案,在学制内不能申请公办园学位。涉嫌犯罪的,移交司法机关处理。
(五)资格审核、复核:6月15日—7月8日
初审合格的适龄儿童,将运用“市政府政务服务数据管理平台”数据资源库对入园申请资料进行数据后台比对和审核,后台比对和审核后,由幼儿园对各部门审核结果及核验积分进行复核。若家长对比对结果有异议,在复核时间截止前,可带齐相关证明材料原件和复印件,到报名幼儿园申请复核。如果出现因家长录入信息错漏等原因导致审核结果不通过,家长需按照幼儿园要求,提供补充材料进行信息复核,修改后的信息将再次送相关职能部门核验,材料复核期间,家长可自行登录网上报名系统,查询最终复核结果。复核结束后,家长相关修改信息不予采纳。
(六)教育局审核与录取:7月9日—7月15日
(七)录取情况公布:7月16日
(八)新生注册时间:7月20日
关于网居住信息登记及《深圳经济特区居住登记查询单》的办理渠道
深圳户籍家长必须在申请学位前及时向网格申报家庭成员居住信息,完成网格居住信息登记后,招生系统将通过“市政府政务服务数据管理平台”数据资源库,对申请学位适龄儿童的居住信息进行后台比对验核。(家长在报名系统填写的居住地址必须与网格员上门登记的信息一致)。
非深户籍家长需提供《深圳经济特区居住登记查询单》:在“深圳公安”微信服务号、深圳市公安局门户网站找到“政务服务-户政业务-居住登记信息服务-深圳经济特区居住证、居住登记信息查询”功能;或在i深圳手机APP首页-“居住证业务”找到以上链接,即可查询本人深圳经济特区居住登记信息并下载。(家长在报名系统填写的居住地址必须与网格员上门登记的信息一致)。
(一)非深户适龄儿童,父母至少一方持有具有使用功能的《深圳经济特区居住证》,且在深圳居住满1年、连续参加社会保险(养老保险和医疗保险)满1年。请家长查询社保缴费状态,确保养老保险和医疗保险两种险种在申请学位当年的9月份前都处于正常缴费状态。(社保积分计算截止日期为2022年4月30日)
深圳市龙华区第二幼儿园已实行学位房锁定,幼儿园在3年学制期间,只允许一户住户的孩子申请学位。如同一套住房有多个孩子申请学位,必须是同一父母(法定监护人),招生报名系统不接受同一套住房重复申请学位。请家长在购房或租房之前先确认该房屋学位是否已被使用(所有的住房房屋用途必须是住宅)。
家长可在“龙华教育”公众号——“信息共享”菜单栏——“学前招生房屋查询”子菜单,输入正确的25位数房屋编码查询学位房锁定情况,或者登录深圳市龙华区学前招生房屋申请学位使用情况查询系统查询:https://zsls.szlhq.gov.cn:8092/visitszlonghxqzsjzxqfcx
深圳市龙华区第二幼儿园已实行学位锁定(期限三年),房产租赁户须提交2022年6月2日前办理好的租赁凭证(信息),且要确保房屋租赁凭证(信息)在2022年9月处于未过期状态(积分计算截止日期为2022年4月30日)。租房但未办理房屋租赁凭证或房屋租赁信息的,需提供2022年6月2日前与房屋产权人签订的房屋租赁合同、学区房使用授权书(附件5)、房屋产权人的房屋产权资料复印件和房屋产权人的身份证复印件,以及父母(或法定监护人)申请学位前须及时向网格申报家庭成员居住信息,且要确保所提供的房屋资料地址必须与网格员上门登记的地址保持一致。(网格居住信息登记方式详见第八条)
深圳市龙华区观澜第二小学附属福民幼儿园暂未实行学位锁定,房产租户不需要提供《学区房使用授权书》和房屋产权人的房屋产权资料及房屋产权人身份证复印件。需提供2022年6月2日前与房东签订的房屋租赁合同,申请学位前须及时向网格申报家庭成员居住信息,非深户籍家长需提供《深圳经济特区居住登记查询单》,且要确保所提供的房屋资料地址必须与网格员上门登记的地址保持一致。
(二)未按照我园公布的招生范围来申请学位的,其申请为无效申请。
(三)学位申请材料真实性、有效性责任:家长对申请材料的真实性和有效性负全责,提供失效、不符合条件或虚假证件的申请是无效申请,不予以安排学位。提供虚假材料的,一经查实,将取消学位申请资格并记录在案,录取后也将取消学位,涉嫌犯罪的,移交司法机关处理。
(四)如出现因家长网上录入信息不规范等原因导致审验结果不合格,家长须按幼儿园的要求在规定时间内提交补充材料进行信息复核,修改后的信息将再次送相关职能部门核验。复核结束后,不再接受二次信息修改及复核。家长可自行登录网上报名系统查询最终复核结果。
(五)家长在网上填报的信息直接影响材料审验结果和学位安排,请家长务必确保录入信息准确无误。
(六)家长在网上填报的手机号用于接收幼儿园报名相关通知及信息,请务必保证电话畅通。
(七)已安排学位而不按时到园注册者,幼儿园将不保留学位。
(八)已取得公办幼儿园学位的适龄儿童,原则上不得留级重读。
(九)被录取的适龄儿童须体检合格后方可正式入园
(一)《儿童入园健康检查表》(到龙华区妇幼保健院进行体检,地址:深圳市龙华区大浪街道华旺路68号,咨询电话:29821199转2)。
(二)《儿童预防接种证复印件》及《查验证明》(由辖区社康中心查验后提供证明)。
(三)一寸半身彩照6张。
龙华区第二幼儿园招生咨询电话:
23765162,18925242967
(接听时段:工作日,上午8:30—12:00,下午:14:30—17:00)
联系人:刘老师
龙华区观澜第二小学附属福民幼儿园招生咨询电话:
28022225,15900123656
(接听时段:工作日,上午8:30—12:00,下午:14:30—17:00)
联系人:张老师
附件3:深圳市龙华区2022-
2023学年公办幼儿园单享学
区名单
附件4:深圳市龙华区2022-
2023学年公办幼儿园共享学
区
附件6:深圳市龙华区2022-
2023学年幼儿园招生问题答
疑