优智实验小学
新安中学(集团)外国语学校(小学部)
宝安中学(集团)外国语学校(小学部)
深圳市宝安区崛起诚信实验学校
南山实验教育集团园丁学校(小学部)
同乐学校
深圳市宝安区宝城小学
龙井二路112号
学校概况
宝城小学创办于1984年,原名宝安县城关小学。学校位于深圳市宝安区新安14区,是宝安区教育局第一所直属小学。2003年来,先后被评为广东省一级学校、广东省信息化示范学校、广东省绿色学校、宝安区首批优质化示范学校。校园占地面积16443平方米,建筑面积15228平方米,绿化率95.4%。到本学期全校共6个年级,34个教学班,在校学生1805人其中,80%以上学生父母为机关事业单位干部职工,生源素质好。学校拥有高标准电脑室、电子阅览室、舞蹈室、生物室、室内羽毛球馆、灯光塑胶运动场。34间教室全部安装现代化大屏幕等离子电视教学设备,教师人手一台办公电脑。尤其在教育信息化、数字化建设中,学校抢占先机,新建多功能电脑室、科技探究室、红领巾电视台、生态模拟室、校园广播直播及家校互助平台。

招生简章
2021年秋季招生信息还未公布,以下信息参考2020年秋季招生信息。
一、招生范围
107国道以东,新圳路、新安二路、洪浪南路以南区域(1、2、3、4、5、6、14、15、16、17、18区)
二、报名时间
4月份开始网上报名。
三、报名流程
网上申请,递交资料,教育局审批,注册、录取
四、所需资料
深圳户籍适龄儿童、少年学位申请材料
1、适龄儿童的深圳户籍户口本和身份证;
2、儿童出生证;
3、住房材料;
非深户暂住户籍:
1、适龄儿童及其父母的原户籍户口本、在深居住证;
2、儿童出生证;
3、住房材料;
4、社保或营业执照证明;
5、适龄儿童父母现居住街道计生办出具的《计划生育证明》
6、适龄儿童户籍地乡(镇)以上教育管理部门开具的《就学联系函》。
2022年宝安区
小学一年级、初中一年级
新生网上报名即将开始
具体报名时间:小一 5月30日上午9:00—6月6日下午17:00;初一 6月1日上午9:00—6月7日下午17:00。
(一)小学一年级招生对象
小学一年级的招生对象为“年满六周岁”(2016年8月31日及此日前出生),有学习能力,并符合以下条件之一者:
1.深圳市户籍儿童;
2.享受市政府相关优惠政策人员子女;
3.父母双方或一方具有深圳户籍的非深户籍儿童;
4.父母双方或一方持有具有使用功能的深圳经济特区居住证,且在深圳居住满1年、连续参加社会保险(养老保险和医疗保险)满1年的非深户籍儿童。
(二)初中一年级招生对象
(三)已取得义务教育阶段学籍的学生,不得重复申请学位
已取得小学一年级及以上全国学籍的学生不得重复申请小一学位;已取得初中一年级及以上全国学籍的学生不得重复申请初中一年级学位。如果家长隐瞒事实重新申请学位并被学校录取,经核实后取消其学校学位。
需提交的证明材料请访问网站(http://www.baoan.gov.cn/jyj/),到宝安教育局官网首页“招生信息”专栏(http://www.baoan.gov.cn/jyj/zwgk/zsxx/)查看《宝安区2022年义务教育新生入学指引》。其他最新资讯也请登录网站查看或关注“宝安教育”微信公众号。
1.家长网上报名(小一:5月30日—6月6日;初一:6月1日—6月7日)。
2.信息初核(小一:6月7日—6月16日;初一:6月12日-6月20日)。
3.部门审核(小一:6月17日—6月28日;初一:6月21日—6月28日)。
4.家长核对(小一、初一:6月29日—7月1日)。
5.部门复核(小一、初一:7月2日—7月16日)。
6.学位安排与核查(小一、初一:7月17日-7月27日)。
7.家长查询录取结果(小一、初一:7月28日-8月2日)。
8.新生报到注册(具体日期学校自定,小一、初一:8月4日前)。
近年来,区委区政府及各有关职能部门大力推进新校建设,为缓解我区学位压力,部分新建学校提前招生,但硬件设施只能部分投入使用或采用借址形式办学,个别老校仍在改造,需借址办学。刚投入使用的新校和正在进行老校改造的个别学校使用功能尚不完善,需要学校、学生、家长共同面对,一起克服困难。
根据近年来我区招生情况预测,2022年秋季我区部分片区、部分学校特别是公办学校学位依然紧张。同时,根据国家及省市有关文件要求,所有义务教育阶段公办学校和民办学校不得招收不符合就读条件的学生入学。建议宝安户籍有房租房的尽量到购房学区申请学位、深圳其它区户籍租房的儿童尽量到购房学区或户籍所在区申请公办学位,以增加录取公办学校的几率。请积分较低的儿童做好到民办学校或回户籍地就读的准备,符合文件规定条件的儿童入读民办学校可享受政府学位补贴。请不符合我市就读条件的儿童做好回户籍地就读的准备。
今年信息初核环节继续进行“云审核”,家长在网上报名填报信息的同时还需要上传所有资料、证件的扫描件或照片,请家长在报名前,提前将纸质证件扫描或拍照保存。具体要求请家长及时查看并学习《宝安区2022年秋季新生入学指引》,在规定时内按要求进行报名并配合学校完成资料审核工作,切勿错过报名时间和初核时间。
附件:
1.宝安区2022年秋季义务教育公办学校招生计划及招生范围
2.宝安区2022年秋季义务教育新生入学指引
深圳市宝安区教育局
2022年5月27日
宝安区2022年秋季义务教育新生入学指引
为保障符合条件适龄儿童少年接受义务教育的权利,方便广大家长熟悉义务教育招生政策,顺利申请学位,现将2022年入学有关事宜指引如下:
一、2022年招生按照哪些规定进行?
《中华人民共和国义务教育法》、《中华人民共和国民办教育促进法》、《教育部办公厅关于进一步做好普通中小学招生入学工作的通知》(教基厅〔2022〕1号)、《广东省教育厅关于进一步规范普通中小学招生入学工作的指导意见》(粤教基〔2020〕3号)、《深圳经济特区居住证条例》、《深圳市人民政府关于印发非深户籍人员子女接受义务教育管理办法的通知》(深府规〔2018〕3号)、《深圳市教育局关于做好2022年普通中小学招生入学工作的通知》(深教〔2022〕77号)、《宝安区义务教育阶段学校积分入学办法(修订稿)》(深宝教〔2020〕7号)、《宝安区公办义务教育学校学位房制度试行办法》(深宝教〔2014〕76号)、《宝安区实行学位房制度的公办学校小一初一入学申请租房类材料时间限定试行办法》(深宝教〔2015〕144号)和《关于宝安区义务教育公办学校自2018年起全部实行学位房制度的公告》等。
二、申请小学一年级和初中一年级学位须具备什么条件?
(一)小学一年级招生对象
小学一年级的招生对象为“年满六周岁”(2016年8月31日及此日前出生),有学习能力,并符合以下条件之一者:
1.深圳市户籍儿童;
2.享受市政府相关优惠政策人员子女;
3.父母双方或一方具有深圳户籍的非深户籍儿童;
4.父母双方或一方持有具有使用功能的深圳经济特区居住证,且在深圳居住满1年、连续参加社会保险(养老保险和医疗保险)满1年的非深户籍儿童。
(二)初中一年级招生对象
初中一年级的招生对象为目前就读小学六年级,并且符合以下条件之一者:
1.深圳市户籍的适龄儿童、少年;
2.享受市政府相关优惠政策人员子女;
3.父母双方或一方具有深圳户籍的非深户籍儿童、少年;
4.父母双方或一方持有具有使用功能的深圳经济特区居住证,且在深圳居住满1年、连续参加社会保险(养老保险和医疗保险)满1年的非深户籍儿童、少年。
(三)已取得义务教育阶段学籍的学生,不得重复申请学位
已取得小学一年级及以上全国学籍的学生不得重复申请小一学位;已取得初中一年级及以上全国学籍的学生不得重复申请初中一年级学位。如果家长隐瞒事实重复申请学位并被学校录取,经核实后取消其学校学位。
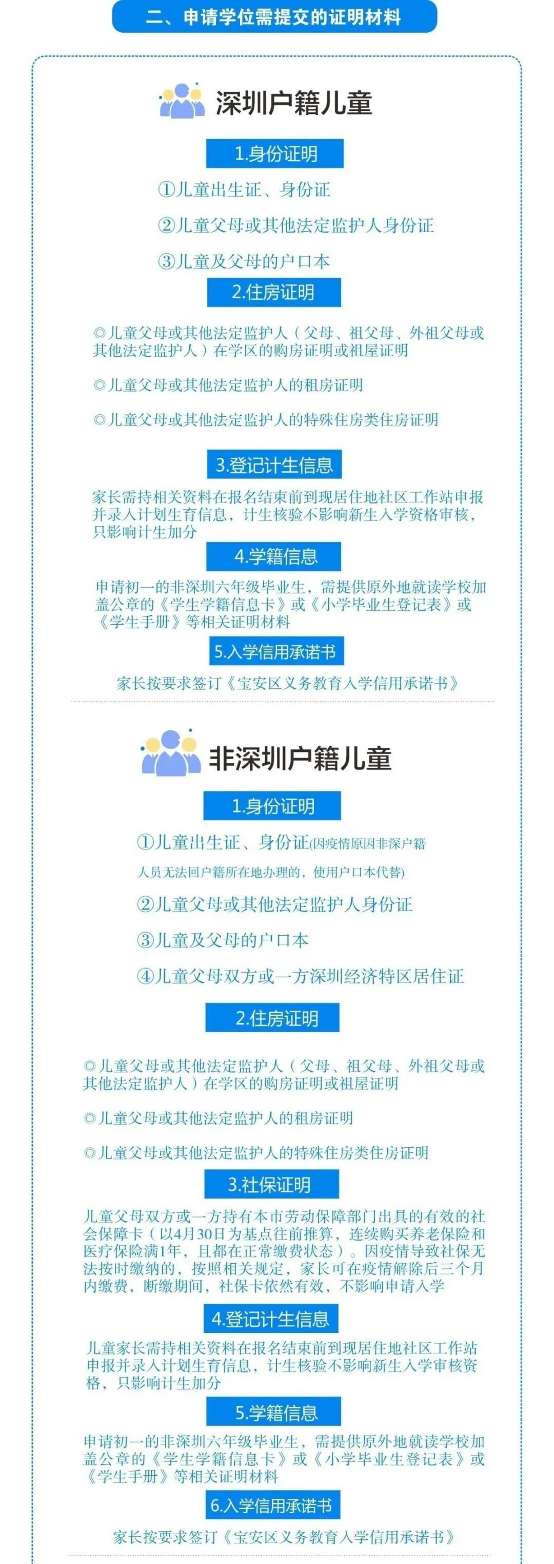
(四)申请学位需提交的证明材料
1.深圳户籍儿童、少年(指儿童、少年的户籍为深圳户籍)
(1)身份证明:适龄儿童、少年的出生证,适龄儿童、少年及其父母的户口本和身份证;
(2)住房证明:适龄儿童、少年的父母或其他法定监护人在学区购房(父母、祖父母、外祖父母或其他法定监护人有学区合法产权房【含政府出售的人才住房、安居房、经济适用房】或祖屋,且产权份额≥51%)或学区租房(父母或其他法定监护人在学区实际居住的租房且经过备案或登记居住信息)或有特殊住房(父母或其他法定监护人在学区有自建房、军产房、集资房、集体宿舍等)证明。学区内无房租房或有特殊住房(基础分为95分和85分)的学生需要提交房产信息登记部门本年度出具的该学生和其父母或其他法定监护人均没有本市商品房(含房产信息登记部门能查询到的私宅)的证明;
(3)学籍信息:市外就读六年级毕业生,需提供原外地就读学校加盖公章的《学生学籍信息卡》或《小学毕业生登记表》或《学生手册》等相关证明材料。
2.非深圳户籍儿童、少年(指儿童、少年的户籍为非深圳户籍)
(1)身份证明:适龄儿童、少年的出生证和身份证,适龄儿童、少年及其父母的户口本,儿童、少年父母双方或一方具有深圳市户籍或持有具有使用功能的《深圳经济特区居住证》;
(2)住房证明:适龄儿童、少年父母或其他法定监护人在学区购房(父母、祖父母、外祖父母或其他法定监护人有学区合法产权房【含政府出售的人才住房、安居房、经济适用房】或祖屋,且产权份额≥51%)或学区租房(父母或其他法定监护人在学区实际居住的租房且经过备案或登记居住信息)或有特殊住房(父母或其他法定监护人在学区有自建房、军产房、集资房、集体宿舍等)证明;
(3)社保证明:适龄儿童、少年父母双方或一方持有本市劳动保障部门出具的有效的社会保障卡(以2022年4月30日为基点往前推算,连续购买养老保险和医疗保险满1年,且都在正常缴费状态);
(4)学籍信息:市外就读六年级的毕业生,需提供原外地就读学校加盖公章的《学生学籍信息卡》或《小学毕业生登记表》或《学生手册》等相关证明材料。
3.港澳籍儿童、少年
适龄儿童、少年的父母双方或一方具有深圳户籍或持有具有使用功能的《深圳经济特区居住证》或《中华人民共和国港澳居民居住证》,按非深圳户籍儿童参与积分排队。需提交以下材料:
(1)身份证明:适龄儿童、少年的出生证明、香港(澳门)永久性居民身份证、港澳居民来往内地通行证(回乡证);父母双方或者一方为深圳户籍的,提交父母户口本、身份证(或其他身份证明材料);父母双方均为非深户籍的,提交父母《深圳经济特区居住证》或《中华人民共和国港澳居民居住证》、身份证或其他有效身份证明;
(2)住房证明:适龄儿童、少年父母或其他法定监护人在学区购房(父母、祖父母、外祖父母或其他法定监护人有学区合法产权房【含政府出售的人才住房、安居房、经济适用房】或祖屋,且产权份额≥51%)或学区租房(父母或其他法定监护人在学区实际居住的租房且经过备案或登记居住信息)或有特殊住房(父母或其他法定监护人在学区有自建房、军产房、集资房、集体宿舍等)证明;
(3)社保证明:适龄儿童、少年父母双方或一方持有本市劳动保障部门出具的有效的社会保障卡(以2022年4月30日为基点往前推算,连续购买养老保险和医疗保险满1年,且都在正常缴费状态);
(4)亲属关系公证书:由深圳市或各区公证部门出具的父母与子女间的亲属关系公证书;
(5)学籍信息:市外就读六年级的毕业生,需提供原外地就读学校加盖公章的《学生学籍信息卡》或《小学毕业生登记表》或《学生手册》等相关证明材料。
4.台湾籍儿童、少年
(1)身份证明:适龄儿童、少年的出生证明、《中华人民共和国台湾居民居住证》或五年期《台湾居民来往大陆通行证》;适龄儿童、少年父母的《中华人民共和国台湾居民居住证》或五年期《台湾居民来往大陆通行证》或其他有效身份证明;
(2)住房证明:儿童、少年父母或其他法定监护人在学区购房(父母、祖父母、外祖父母或其他法定监护人有学区合法产权房【含政府出售的人才住房、安居房、经济适用房】或祖屋,且产权份额≥51%)或学区租房(父母或其他法定监护人在学区实际居住的租房且经过备案或登记居住信息)或有特殊住房(父母或其他法定监护人在学区有自建房、军产房、集资房、集体宿舍等)证明,学区内无房租房或有特殊住房(基础分为95分和85分)的学生需要提交房产信息登记部门本年度出具的该学生和其父母或其他法定监护人均没有本市商品房(含房产信息登记部门能查询到的私宅)的证明;
(3)学籍信息:市外就读六年级的毕业生,需提供原外地就读学校加盖公章的《学生学籍信息卡》或《小学毕业生登记表》或《学生手册》等相关证明材料。
三、学位申请的时间及程序如何安排?家长该如何报名?
(一)家长提前准备材料。家长对照要求准备各项证件、证明材料。
(二)家长网上报名(小一:5月30日—6月6日;初一:6月1日—6月7日)。
1.家长登录报名系统(小一:https://zs.baoan.gov.cn/visitbagbxyjz;初一:https://zs.baoan.gov.cn/visitbagbcyjz),对照公办学校招生范围(招生范围查询网址:http://www.baoan.gov.cn/jyj/zwgk/zsxx/),根据自己的住址,选择对应的学校,按要求如实填写各项资料并上传证件材料扫描件。
2.网上报名截止时间是:小一报名系统将于6月6日下午5时整自动关闭,初一报名系统将于6月7日下午5时整自动关闭,逾期未报名的不予补报。
(三)信息初审(小一:6月7日—6月16日;初一:6月12日-6月20日)。
信息初审分两种情况:网上初核和现场初核
1.网上初核(不需要到志愿学校现场初核):申请学位住房材料使用商品房房产证(或不动产权证)、安居型住房或房屋租赁凭证(或个人跟住建部门签订的公共租赁房合同)的家长,不需要到学校现场进行信息初核,只需将申请学位所需的所有入学证件材料扫描拍照,按要求上传至报名系统,学校将在网上对材料进行初审。
2.现场初核(需要到公办第一志愿学校现场初核):申请学位住房材料使用祖屋或特殊住房(含军产房、集资房、自建房、集体宿舍等)或学区租房(仅含需要使用《居住登记查询单》申请学位)的家长,需要到学校现场进行信息初核。家长网上报名时把申请学位所需的所有入学证件材料扫描拍照,按要求上传至报名系统后,携带学位申请表及各项资料的原件(另备一套复印件)提交给申请的学校,学校初审合格,开具回执。填报了第一批民办志愿学校的,使用特殊住房和居住登记查询单申请学位的家长到公办学校(第一志愿)进行初核,学校初审合格,开具回执。
3.未按时向学校递交或上传初审材料视为自动放弃学位申请;对不符合入学条件的学生,学校一律不受理其入学申请。
4.家长按要求签订《宝安区义务教育入学信用承诺书》(下载模板签署后,上传至报名系统;模板下载网址:宝安区教育局-招生信息:http://www.baoan.gov.cn/jyj/zwgk/zsxx/),申请人对申请材料的真实性负全部责任,提供虚假材料的,一经查实将取消学位申请资格并记录在案,涉嫌犯罪的,移交司法机关处理。
(四)部门审核(小一:6月17日—6月28日;初一:6月21日—6月28日)。公安、房产、住建、社保、网格等职能部门对就读资格和积分进行审核。
(五)家长核对(小一、初一:6月29日—7月1日)。家长登录报名系统或到申请学校门口核对孩子的资格和积分审核结果,对结果有异议的,在7月1日下午5时前持相关证明材料向申请学校提出复核申请,未按时提出的视为自动放弃复核。
(六)部门复核(小一、初一:7月2日—7月16日)。相关职能部门对申请复核的学生资格或积分进行复核,以部门复核结果作为正式录取的依据。
(七)学位安排与核查(小一、初一:7月17日-7月27日)。根据审核、复核结果和招生计划,依托招生系统,开展录取工作。按照属地管理原则,各学区教育办检查录取结果是否准确。
(八)家长查询录取结果(小一、初一:7月28日-8月2日)。
1.第一批民办志愿学校(7月28日):家长登录报名系统或到填报的第一批民办志愿学校查看录取结果,各学校在当日下午3点前将本校录取名单公告在校门口显眼位置。
2.公办学校(7月29日):家长登录报名系统或到填报的公办第一志愿学校查看录取结果,各学校在当日下午3点前将本校录取名单公告在校门口显眼位置。
3.第二批民办志愿学校(7月31日):审核合格但未被公办学校录取的学生,请家长于当日下午3点后登录报名系统查看第二批民办志愿的录取结果。
4.补征集志愿(8月1-2日):分流工作完成后,如部分民办学校还有空余学位,符合公办就读条件未被录取的学生于8月2日下午5点前到原初审的公办学校(公办第一志愿学校)补征集民办学校志愿,各学区教育办组织进行第二次分流。如因特殊原因时间有调整,将在网上申请系统登录页面左侧公告,请家长留意。
(九)新生报到注册(小一、初一:8月4日前)。在规定日期前,录取的新生到录取学校报到注册,具体时间由学校根据本校实际决定。逾期不注册的,按照自动放弃学位处理,不再安排学位。
四、如何进行网上报名
学生家长在规定时间内登录报名网站,网上申请义务教育公民办学校小一、初一学位。
(一)第一批民办志愿学校:共1个志愿,为选报志愿,可在全区范围选择,不限学区,如符合条件且被录取,不能参加后续包括公办、第二批民办的录取,请家长了解收费及办学情况,慎重选择,如果不想参加“第一批民办学校志愿”录取的,请选择“放弃该项志愿”选项。具体的招生单位名单和招生计划,在报名系统开放后,可登录系统查看。
(二)公办志愿学校:为必报志愿,按照提供的住房材料选择所属片区内公办学校,按照个人意愿选择志愿顺序,不能跨片区选择公办学校(实行分享学区的学校除外),家长需把公办志愿全部填满方可提交申请。在实行共享学区的学校招生范围内的学生,在共享学区内可选择多所学校。在实行分享学区的学校招生范围内的学生,除可选择所在学区范围的学校外,还可选择被分享的学校,其中共享学区又分享另一学区学位的,填报志愿时,共享学区的所有学校必须选择,方可选择分享学区的学校;在实行单享学区的学校招生范围内的学生,只能选择一所公办学校。公办学校招生范围查询网址:http://www.baoan.gov.cn/jyj/zwgk/zsxx/
公办学校填报志愿示例:
1.共享学区:如果A、B两所学校组成共享学区,那么这两所学校范围内的学生,一共可以选择2个志愿,志愿顺序由家长选择;如果A、B、C三所学校组成共享学区,那么这三所学校范围内的学生,一共可以选择3个志愿,志愿顺序由家长选择;以此类推。
2.分享学区1:如果A学校学区范围内的学生可以分享B学校学位,那么第一志愿为A学校,第二志愿为B学校,但是B学校学区范围内的学生不能填报A学校。如果A学校学区范围内的学生可以分享【B、C学校组合】或者D学校学位,那么第一志愿为A学校,第二志愿可以选择B、C学校组合(因B、C组合属于共享学区,即第二、第三志愿可以选择B和C或者C和B),也可以第二志愿选择D,但是B、C、D学校学区范围内的学生不能填报A学校。
3.分享学区2:如果A、B两所学校组成共享学区,分享单享学区C学校学位或分享共享学区D、E学校学位,那么第一志愿为A或B(必选),第二志愿B或A(必选),共享学区两所学校必须全部选择后,第三志愿可选择C学校,也可以第三志愿选择D或E学校(如果第三志愿选择了D或E学校,那么第四志愿选择E或D学校)。C、D、E学校学区范围内的学生不能填报A、B学校。
4.单享学区:只能选择提供住房材料所在学区范围的1所公办学校。
(三)第二批民办志愿学校:为选报志愿,共4个志愿,可在全区范围内选择,不限学区。请家长了解收费及办学情况,谨慎选择。
温馨提醒:1.选择志愿,输入房屋编码后显示暂无数据的,请家长核实居住地址是否对应填报的第一志愿公办学校的招生范围,如居住地确实在所属学校招生范围,请向所属学校或学区教育办反映。如有疑问可咨询居住地所在学校或学区教育办。
2.学生家长一定要提前仔细了解网上报名、学校初核、部门审核、录取办法等相关规定,根据学生的积分情况合理填报志愿,以免因志愿填报不合理造成没有被希望入读的学校录取。如因家长选择志愿不合理造成未被希望入读的学校录取,责任自负。
五、各批次学校是怎么录取的?
(一)第一批民办志愿学校录取办法:
1. 面向全区招生的民办学校:在区的统一招生系统平台报名和进行资格审核,报名审核通过人数超过第一批招生计划的,参照公办学校积分入学办法录取。
2. 同时包含小学、初中办学层次的民办学校初一年级录取办法:区内本校的小学毕业生自愿选择本校初中的,审核通过后优先录取。如本校小学毕业生报名人数超过第一批招生计划的,参照公办学校积分入学办法录取。
录取示例:
(1)A学校是一所包含小学、初中办学层次的民办学校,该校第一批初一录取计划为150人,资料审核合格的有145人,报名合格人数小于招生计划数,则直接录取这145人。
(2)B学校是一所包含小学、初中办学层次的民办学校,该校第一批初一录取计划为150人,资料审核合格的有180人,其中在B学校(本校)就读小学六年级的有100人,在其他学校就读小学六年级的有80人,则在B校就读的100人优先录取。优先录取完后,还剩余50个学位,但剩余未录取人数为80人,超过剩余计划,则这80人根据积分入学规则录取前50名。
(3)C学校是一所包含小学、初中办学层次的民办学校,该校第一批初一录取计划为150人,资料审核合格的有180人,其中在C学校(本校)就读小学六年级的有155人,在其他学校就读小学六年级的有25人,在C学校就读小学六年级的合格人数超过计划数,则本校就读六年级的155人根据积分入学规则录取前150名,在其他学校就读小学六年级的25人则没有机会参与录取。
(二)公办志愿学校录取办法:按照审核部门核定的终审积分和家长的志愿从高到低依次录取,学校招生计划录满为止。为确保公平、公正,录取工作由招生系统自动录取。
1.实行共享学区的学校,招生系统先将申请该共享学区学校的所有学生按照积分的高低顺序排队,然后按照平行志愿的规则进行录取。遵循“分数优先,尊重志愿”原则按学生积分从高到低的顺序,由计算机对每个学生所填报的A、B、C ……若干个平行志愿依次检索,首先将学生投给A学校,如A学校没有录取满,则被A学校录取,如果A学校已经录取满,则投给B学校,依此类推。
2.实行分享学区的学校,先行录取。未能被录取的学生信息自动进入被分享学区的学校,按照积分参与排队录取。例如:学生甲第一志愿填A学校,分享学区志愿填报第二志愿B学校,录取时,该生如因为积分未达到,没有被A学校录取,则与填报B学校志愿的其他学生一起参与排队录取。
3.实行单享学区的学校单独录取。
4.因实行共享、分享、单享政策,在采用电脑录取录取结束并公告录取名单后,如有个别学生放弃公办学位,无法递补。
5.最后一名同分的,采取以下规则录取:
(1)积分相同的,户籍优先,按宝安户籍、深圳市其他区户籍、非深户籍顺序依次录取;
(2)积分、户籍相同的,按购房类、房屋租赁凭证类、特殊住房类、居住信息登记类的顺序依次录取;
(3)积分、户籍、住房类型相同的,深户的按提交的房产材料中,居住时间长的优先录取;非深户的按其中一方在深累计缴纳社保时间长的优先录取;
(4)以上情况均相同的,深户的按父母其中一方入户时间长的优先录取;非深户按提交的房产材料中,居住时间长的优先录取。
(三)第二批民办志愿学校分流:就读资质审核合格但未被公办学校录取的学生,按照积分从高到低排序,四个民办志愿参照公办学校共享学区的做法,按照平行志愿的方式,结合民办学校分流招生计划进行录取。第一次分流工作完成后,如部分民办学校还有空余学位,符合公办就读条件未被录取的学生按规定时间到原申报公办学校(第一志愿)补征集民办学校志愿,各学区教育办组织进行第二次分流,或回户籍地就读。
六、公办学校积分入学怎样规定的?
(一)积分计算方法
学位积分由基础分和加分项两部分构成综合积分。
1. 基础分
根据申请人户籍和居住情况,设置8个基础分值:
(1)宝安户籍,学区购房(父母、祖父母、外祖父母或其他法定监护人有学区合法产权房或祖屋,且产权份额≥51%,下同):积105分。
(2)宝安户籍,学区租房(父母或其他法定监护人在学区租房且经过备案或登记居住信息,下同)或有特殊住房(含自建房、军产房、集资房、集体宿舍等,下同),并且父母双方或其他法定监护人在深圳无产权房(提交房产信息登记部门在入学当年出具的无房证明):积95分。
(3)宝安户籍,学区租房或有特殊住房,并且父母双方或其他法定监护人在深圳有产权房(即不能提交房产信息登记部门在入学当年出具的无房证明):积70分。
(4)深圳其他区户籍,学区购房:积100分。
(5)深圳其他区户籍,学区租房或有特殊住房,并且父母双方或其他法定监护人在深圳无产权房(提交房产信息登记部门在入学当年出具的无房证明):积85分。
(6)深圳其他区户籍,学区租房或有特殊住房,并且父母双方或其他法定监护人在深圳有产权房(即不能提交房产信息登记部门在入学当年出具的无房证明):积65分。
(7)非深户籍,学区购房:积75分。
(8)非深户籍,学区租房或有特殊住房:积60分。
2.加分项
(1)深圳户籍
①居住时间加分:按申请学生家庭在学区连续居住的时间(月份)进行加分,居住每满1个月加0.1分。计算居住时间的起始日期是:提交房产证或不动产权证的,以证书右侧摘要及附记备注时间为准;提交购房合同的,按产权登记部门盖章日期为准;加分不封顶(在同一学区范围内换房的家庭,间隔不超过90天可累计积分)。提交租赁凭证证明材料的,以办理租赁凭证时登记备案的盖章落款日期为准,加分不封顶;提交特殊住房证明材料的,以社区或所在单位和街道相关部门出具的有效证明显示的入住日期为准,加分封顶5分。提交居住登记信息证明材料的,不加分。
②户证情况加分:符合以下条件之一的,加0.5分:申请入学儿童、少年的父母或其他法定监护人双方均持有具有使用功能的深圳居住证;父母或其他法定监护人其中一方为深圳户籍,另一方持有具有使用功能的深圳居住证;父母或其他法定监护人双方均为深圳户籍。
(2)非深户籍
①社保时间加分:加分分值以社保部门出具的申请入学儿童、少年的父母或其他法定监护人参保证明中养老险和医疗险中同时缴纳时间为准,每满一个月加0.1分,补缴的不积分。加分不封顶。
其中,申请小一的,父母或其他法定监护人至少一方是持有有效的深圳居住证和缴纳社保(养老保险和医疗保险同时缴纳)年限满5年及以上的非深户籍人员子女,另加1分;申请初一的,父母或其他法定监护人至少一方持有有效的深圳居住证和缴纳社保(养老保险和医疗保险同时缴纳)年限满6年及以上,其子女为具有我市完整6年小学学籍的非深户籍小学毕业生,另加1分;
②户证情况加分:符合以下条件之一的,加0.5分:申请入学儿童、少年的父母或其他法定监护人双方均持有具有使用功能的深圳居住证;父母或其他法定监护人其中一方为深圳户籍,另一方持有具有使用功能的深圳居住证;父母或其他法定监护人双方均为深圳户籍。
(二)职能部门核定积分
相关职能部门分别进行相关信息的审核确认,以职能部门审核结果作为确定入读资格、最终积分和录取顺序的依据。
七、关于身份证明常见问题解答
(一)身份证、居住证的地址和房产证、租赁合同的地址不一致,需要更改吗?
答:不需要更改,是以住房证件或证明上的地址作为确定学区范围的依据。
(二)儿童、少年的出生证、身份证上的名字或出生日期与户口本不符,对监护关系证明有影响吗?
答:如果儿童、少年的出生证的日期、姓名与户口本不符合,但是儿童、少年的户口与提供申请材料的父母一方在同一本户口本上,则不受影响;如儿童、少年的户口与提供申请材料的父母一方不在同一本户口本上,则需提供公安部门出具的变更证明或亲属关系证明。
八、关于住房证明常见问题解答
提醒:申请入学涉及到的房产资料,都应为住宅类。持房屋租赁凭证、居住登记查询单、特殊住房申请学位的,住房材料的持有人须是儿童、少年的父母或其他法定监护人。建议仔细查阅本条第(一)至第(二十五)点。
(一)基础分为105分、100分和75分三种情况中的自购房如何界定,如何提供材料?
答:提供宝安区不动产权登记部门出具的真实有效的房产证或不动产权证。已购房但房产证尚未办理的,提供购房合同原件及购房发票原件。已购房但原件在银行抵押的,提供加盖银行公章的房产证复印件或购房合同复印件、住房贷款合同原件。
产权登记人须是学生的直系亲属(父亲、母亲、爷爷、奶奶、外公、外婆),且所占份额须≥51%。如产权登记人是学生的爷爷、奶奶、外公、外婆的,该生须与他们在同一户口本上,或通过公安部门出具的有关证明、儿童或少年的出生证和父母的结婚证等材料来体现。
(二)住在亲戚家,能用亲戚的房产证申请学位吗?
答:不能。须用孩子的直系亲属(父亲、母亲、爷爷、奶奶、外公、外婆)的房产证申请学位,不能用亲戚的房产证申请学位。
(三)我购买了一套房屋,没有在不动产登记部门备案,也未办理过户,但有律师见证书,可用它申请学位吗?
答:不能。市司法局下发《关于严禁为违法建筑销售行为提供公证和律师见证服务的通知》中明文禁止公证机构和律师为违法建筑买卖提供相关公证和见证服务。用于申请学位的房屋必须符合相关规定,提交合法的证明材料,私人之间买卖的房屋不能用来申请学位。
(四)安居房等政策性住房的预售合同还没有备案,不能打印清单怎么办?
答:安居房等政策性住房有房产证的,审验房产证原件。已签预售合同但房产证尚未办理的,提供住房管理部门的购房合同原件。
(五)我住的是单位分给我的产权属于单位的保障性住房(或定向配租的住宅类公共租赁房,非商务公寓性质),可以作为自购房为我的孩子申请学位吗?
答:不能,可以作为集体宿舍申请。
(六)我孩子属于深户无房租房(基础分为85分和95分的其中一种)的情况,在哪里可以打印房产信息清单来证明在深圳未购买合法产权商品房?
答:1.通过手机端打印。微信关注“深圳不动产登记”,点击“我要查询”,按提示步骤操作,下载并打印;下载“i深圳”app,下滑至“部门服务”,进入市规划和自然资源局,点击不动产登记-不动产登记资料查询-本人名下房地产登记情况,按提示步骤操作,下载并打印。
2.在深圳市不动产登记中心打印。全市有11个打印点,其中2个在宝安,分别是:宝安区九区广场大厦(宝民一路)7楼;宝安区西乡流塘路288号(宝安日报社对面)。咨询电话:96508888。
(七)夫妻离婚,孩子由母亲抚养,房子在父亲名下。孩子申请入学时,只提供母亲的租房和无房证明可以吗?
答:不行。离婚不改变监护关系,父亲仍然是孩子的法定监护人。必须提供父母双方及子女的无房证明,才属于深户无房租房。
(八)可以用《居住登记查询单》和自行签订的租赁合同申请学位吗?
答:可以。已办理的《房屋租赁凭证》未满足招生政策要求,或未办理《房屋租赁凭证》,可以使用居住信息登记申请入学。但只适用于租住无产权的住宅类房屋,且居住时间不再加分,必须提供与房东签订的房屋租赁合同、《学区房使用授权书》、房屋权属证明以及父母或其他法定监护人的《居住登记查询单》等材料。如居住信息登记在已被学位锁定的房屋,则无法使用该房屋地址申请宝安区义务教育阶段公办学校学位。如申请人成功入读申请的公办学校,将根据登记的房屋信息进行学位锁定。
非深圳户籍申请人父母或其他法定监护人可登录深圳市公安局网站或“深圳公安”微信公众号下载打印满足居住时间要求的《居住登记查询单》,作为申请学位的居住信息登记证明;深圳户籍申请人父母或其他法定监护人申请学位时,将本人向现居住地社区工作站或社区网格管理站申报登记在学区范围内满足居住时间要求的“登记房屋地址”信息,完整地填入报名系统。
(九)使用《居住登记查询单》申请学位,需提供哪些资料作为房屋权属证明材料呢?
答:使用《居住登记查询单》申请学位的可提供以下资料之一作为房屋产权证明材料:集资单位开具的真实有效的房屋购买合同、合作建房协议、房屋购买收据,历史遗留回执,房屋的水费清单或电费清单(上面有房东的姓名)等之一。
(十)我能使用商铺、厂房的《房屋租赁凭证》、《居住登记查询单》申请学位吗?商务公寓、酒店式公寓性质的房产办理的住宅类《房屋租赁凭证》、《居住登记查询单》可以用于申请入学吗?
答:不能。《房屋租赁凭证》、《居住登记查询单》中的房屋用途必须是住宅或商住两用,不能是商铺、厂房、仓库、办公等用途。根据住房建设部发布的《办公建筑设计规范》(2007)和《深圳市城市规划标准与准则》有关规定,商务公寓(公寓式办公楼)、酒店式公寓(酒店式办公楼)同属办公建筑,不提供学校、幼儿园等居住配套,不能用于申请学位。
(十一)我住在亲戚家,能用亲戚的《房屋租赁凭证》、《居住登记查询单》申请学位吗?
答:不能。《房屋租赁凭证》中的承租人、《居住登记查询单》的实际居住人必须是学生的父母。
(十二)一份《房屋租赁凭证》、《居住登记查询单》能给多户使用吗?
答:不能。同一份住宅类《房屋租赁凭证》、《居住登记查询单》只限一户家庭的孩子申请学位使用。
(十三)学生或父母居住证地址和《房屋租赁凭证》、《居住登记查询单》的地址不一致,有影响吗?
答:没有影响。确定学区范围是以租赁备案凭证上的地址和《居住登记查询单》上的登记房屋地址为准。
(十四)对租房时间有限定吗?
答:自2018年秋季学期起,在全区各义务教育公办学校全面实行学位房制度。申请2022年秋季义务教育公办学校学位的,《房屋租赁凭证》的登记盖章日期和其他住宅类非商品房购房证明类材料的入住起始日期必须是2021年4月30日前,且有效期延续到2022年12月31日(含12月31日),同一学校招生范围内的多个租赁凭证,如果中断时间(前一个租赁凭证的截止日期和新租赁凭证的登记盖章日期)不超过90天,可以累计计算积分,申请人须提供租赁部门打印的前一套租房的《房屋租赁合同证明书》;使用《居住登记查询单》须在其所申请学校学区范围内连续登记满1年以上,即须在2021年4月30日(含)前进行登记。搬家换房必须在同一学区,申请学位时《居住登记查询单》新住址入住登记日期与旧住址搬离登记日期间隔不能超过90天,同时提供学位申请家庭与学区内房屋业主签订的与居住信息登记地址一致的租房合同,且合同有效期到2022年12月31日(含)之后。其他住宅类非商品房购房证明类及特殊住房类材料的入住起始日期必须是2021年4月30日(含4月30日)前,且有效期延续到2022年12月31日(含)。
(十五)祖屋、安居房、人才房和租住保障性住房,如何提供证明?
答:请根据类别提供相应的证明。
1.属于本地原住居民的祖屋的:提供所在社区工作站出具的证明(祖屋的入住时间不能早于儿童父母的出生时间)。
祖屋证明模板下载:“宝安区教育局-招生信息:网址:http://www.baoan.gov.cn/jyj/zwgk/zsxx/”。
2.属于购买安居房、经济适用房的:提供与住房主管部门签订的购房合同或房产证。
3.属于企业人才住房的:提供住房主管部门的备案文件、购房企业与人才签订的租赁合同、劳动聘用合同和企业用户为该员工打印的社保清单。
4.属于租住保障性住房的:提供与住房主管部门签订的租赁合同。
(十六)特殊类住房如何提供证明?
答:自建房、军产房、集资房或集体宿舍等特殊类住房必须是儿童、少年的父母或其他法定监护人的,才能申请学位。特殊类住房证明模板下载:“宝安区教育局-招生信息:网址:http://www.baoan.gov.cn/jyj/zwgk/zsxx/”,请根据类别提供相应的证明:
1.属于军产房的:提供住房军产证或军产房所属部门出具的证明,以及居住地社区工作站出具的实际居住证明。
2.属于集资房的:出具购房收据和有效合同,并提供居住地社区工作站出具的实际居住证明。
3.属于自建房的:提供街道出具的历史遗留违法建筑普查申报回执和居住地社区工作站出具的自建房证明。
4.属于集体宿舍的,要提交以下材料:(1)单位与该员工签订的合法有效的劳动合同;(2)单位为该员工购买社保的证明即员工的社会保障卡和社保清单;(3)单位或法定代表人的产权证明(集体宿舍属于商品房的,提供单位或法定代表人的房产证或购房合同;集体宿舍为租房的,提供单位或法定代表人的商住或住宅类房屋租赁材料;集体宿舍是自建房的按上述第3款【属于自建房的】提供材料;其它特殊类房,提供单位或法定代表人的相应房产的证明资料);(4)加盖单位公章和居住地社区工作站公章的集体宿舍证明(入住时间不得早于入职时间)。
(十七)我被派遣到某单位、公司工作,住在该单位、公司提供的集体宿舍,社保由派遣公司购买,怎么提供住房证明?
答:由于在这种情况下,社保清单上的单位与集体宿舍单位不一致,故需提供派遣到该单位的合法有效的证明材料和核实电话,加盖派遣单位和被派遣单位的公章。
(十八)我的自建房为多户所有,相关房产权属证明上并没有标明份额比值,可以申请学位吗?
答:可以供一户家庭的孩子申请学位。除了提供房产证或历史遗留违法建筑普查申报回执、社区工作站出具的自建房证明外,还需要提交该自建房共同所有人协商同意由其中一户家庭的子女申请学位所用的协议书(全部所有人签字并盖指模),该家庭子女毕业后才能再次使用该房产申请学位。
(十九)我的房产是以法院拍卖形式购得的,一栋楼只有一本房产证,无法出具本人的房产证或租赁合同,怎么申请学位?
答:以法院拍卖形式购得的房产,出现无法出具房产证明或租赁合同等其他特殊情况的,必须出具相关的合法证明如拍卖证书、判决书等,提交近一年的水电费清单和居住地社区工作站出具的实际居住证明材料。
(二十)什么是学位房?
答:学区内一套住房只允许一对夫妇的孩子申请学位。如果使用祖辈房,该房屋只能用于其一个子女的孩子申请学位。例如:张大爷有A、B、C共3个子女,每个子女都有孙辈子女申请入学。张大爷的房子只能用于A、B、C其中一个子女的孙辈子女申请学位。
(二十一)为什么要实行学位房制度?
答:实行学位房制度是为了保障符合条件的适龄儿童公平接受义务教育的权利,落实就近入学政策,减少跨区域择校行为。
(二十二)同一套房子,间隔多久可以再次申请学位?如果有学生转学了,原申请的房产是否就解锁了?
答:实行学位房制度的学校使用过的房屋信息被锁定,学生在读期间(小学6年内、初中3年内)该房屋不能再次用于申请学位。小学、初中不能同时给不同的家庭使用。例如A家庭的小孩已经使用房产入学并锁定学位,锁定期间,B家庭的小孩都不能再次用于申请公办小学学位和公办初中学位。如学生转出原申请学校,其使用的房产可向学校申请解除锁定。学生毕业解除锁定的房产,可用于当年申请学位。
(二十三)实施学位房制度后,我新买的房子在购买之前已经被他人用来申请学位了,信息已被锁定,我如何用它申请学位?
答:如新买的房子在购买之前其学位房信息已被锁定,在已使用该房申请入学的学生毕业后,可自动解锁;在已使用该房申请入学的学生转学离开等情况下,可向学校申请解除锁定。所以购房用于申请学位的,购房前需要查询该房学位是否被锁定。
(二十四)我新买的房子还没有房屋编码,怎么办?
答:签了购房合同未交楼的,家长提供产权人身份证、购房合同及购房相关票据到学校备案,在学校指导下报名。待交楼后,家长提交房屋编码,由学校进行补锁。已交楼还没有房屋编码的,家长携带相关证件到网格中心申请办理。
(二十五)我如何知道某一房屋有没有被锁定?
答:学位房信息于每年9月中旬更新。房屋信息是否已经被锁定,可登陆网站查询。查询网址:https://zs.baoan.gov.cn/visitbagbxyxqfcx。
九、关于就业证明常见问题解答
(一)对提供的社保有哪些要求?
答:1.非深户籍适龄儿童、少年申请学位的至少提供父母一方的深圳市社保卡电脑号;2.如父母有一方是港澳籍或外籍,港澳籍或外籍的一方不用提供社保卡,另一方需提供深圳社保卡。3.有关社保方面的疑问请及时向社保部门咨询,可在“i深圳”里查询,咨询电话:12333。
(二)我是中央驻港人员,不能参加深圳的社保,怎么提交社保证明?
答:中央驻港人员不能在我市参加社会保险。在其他就读证明材料符合要求的基础上,出具中央派出单位和在港工作单位的相关证明,以确认国家派其驻港工作身份。
(三)我是属于内地企事业单位驻深分支机构人员,无法提供深圳社保,怎么申请深圳的学位?
答:内地企事业单位驻深分支机构人员,未在深圳办理社保的,必须提供:1.内地企事业单位在深分支机构的注册证明;2.本人与该企、事业单位签订的正式劳动合同和近半年的工资清单;3.其所在地社保部门提供的此类人员的参保情况证明。
十、关于计划生育信息核验常见问题解答
今年申请小一、初一学位,还需要审核计划生育信息吗?
答:不需要,据《中共中央国务院关于优化生育政策促进人口长期均衡发展的决定》(中发〔2021〕30号)“将入户、入学、入职等与个人生育情况全面脱钩”的规定,市教育局经与市卫生健康委、各区教育行政部门联系,明确2022年起我市义务教育招生入学资料审核不再核验计生信息,不作为积分加分项。
十一、关于新冠肺炎疫情防控期间办理义务教育阶段新生入学材料及申请入学的相关问题
(一)非深户儿童需要提供身份证吗?疫情期间无法及时办理怎么办?
答:根据《深圳市非深户籍人员子女接受义务教育管理办法》要求,非深户籍儿童同样需要提供身份证。2022年小一初一非深户籍新生入学申请所需的身份证,因疫情原因非深户籍人员无法回户籍所在地办理的,2022年申请入学可使用户口本代替,身份证可在疫情结束后补交。
(二)港澳籍的《港澳居民来往内地通行证》过期了,因疫情无法办理怎么办?
答:港澳籍申请入学需要提供的《港澳居民来往内地通行证》过期了,因疫情无法回港办理的,可先用旧证申请学位,在疫情结束后回港办理,办理后告知学校。
(三)港澳籍申请入学需要提供的亲属关系公证书,因疫情无法办理怎么办?
答:港澳籍新生入学所需的亲属关系公证书,因疫情原因无法办理的,先提交儿童、少年出生证,初步核实亲属关系,亲属关系公证书在疫情结束后补交给学校。
十二、关于其他情况的问题解答
(一)公民办学校小学一年级招生年龄及学籍有何规定?
答:我市2022年申请小学一年级学位的适龄儿童为2016年8月31日及此日前出生。按照《广东省教育厅关于中小学生学籍管理的实施细则(试行)》(粤教基〔2014〕24号)的要求:“义务教育阶段普通中小学校、特殊教育学校的招生对象为6周岁以上,18周岁以下的儿童、少年。小学招收当年8月31日(含8月31日)前年满6周岁的儿童”,不足龄儿童将无法在学籍系统建立学籍。我市公民办学校均不得招收不足龄儿童入学。
(二)监护人由父母变更为他人的适龄儿童如何提供证明?
答:须提供法院出具的变更关系的法律文书及变更后的法定监护人的各项证明材料;属于孤儿的,需提供民政部门出具的收养关系证明及法定监护人的各项证明。
(三)在外地就读的小学毕业生如何申请宝安区公办初中学位?
答:必须在我区规定的初一网上报名时间内进行报名,填写学位申请表,按规定时间到申请学校提交本指引第二点第(四)条所需的材料,同时需另外提供适龄儿童、少年在外地就读学校出具的《小学毕业生登记表》或《学生手册》,或在读证明、学籍证明。
(四)小一、初一新生录取后,如何进行编班?
答:各学校录取新生后,统一实行随机均衡编班。
(五)残疾儿童、少年怎么申请义务教育学位?
1.凡属今年小学、初中一年级的招生对象,有能力适应和接受普通义务教育阶段学校教育,且符合在宝安区就读条件的适龄残疾儿童、少年,可依据今年秋季小一、初一新生报名公告自行网上申请,按积分入学办法参与排队录取。
2.无法适应普通学校学习生活但能适应特殊教育学校学习生活的,无传染病及其它不适合在校就读的严重疾病、无严重自伤或攻击行为、具有一定生活自理能力的宝安区户籍适龄智障、精神(自闭症)和肢体(脑瘫)类残疾儿童、少年,可凭户口本、身份证、出生证、残疾证、医院诊断证明、住房证明、预防接种查验证明等证明材料在网上选报宝安区星光学校(原宝安区特殊教育学校),根据评估结果确定儿童、少年的入学安置方式。(咨询电话:23721460;具体招生时间与普通义务教育阶段报名时间同步)
3.属于听障和视障类的宝安区户籍适龄残疾儿童、少年,凭户口本、出生证、残疾证和医院出具的相关证明向深圳市元平特殊教育学校咨询和报名,根据评估结果确定入学安置方式(详见深圳市元平特殊教育学校网站http://www.szyptx.net/,地址:龙岗区布吉街道西环路138号)。
4.凡普通中小学校认为不能适应随班就读且存在争议的宝安区实名登记各类适龄残疾儿童、少年,由深圳市特殊教育指导中心组织专家团队进行评估,评估事宜可拨打89468060咨询。宝安区实名登记智障、精神(自闭症)和肢体类适龄残疾儿童、少年,由宝安区特殊教育资源中心组织专家团队进行评估(评估地点:宝安区星光学校,地址:宝安区松岗街道红燕路与塘下涌交汇处),根据残疾人教育专家委员会的评估结果及安置建议确定儿童、少年的入学安置方式。
(六)高层次人才人员子女入学如何申请入学?
答:市、区高层次人才子女在申请学位时,请提前登录“广东政务服务网”,申请宝安区“高层次人才子女入学保障”业务,审核通过后,区教育行政部门出具签署意见的子女入学申请表。在招生入学报名开启后,需在规定时间报名,按招生文件规定提供入学资料,同时上传相关高层次人才证书及子女入学申请表。
(七)在深现役军人子女入学如何申请入学?
答:国家对符合条件的现役军人子女实施教育优待政策,须按照规定时间在网上申请,并出具享受优惠政策的相关证明材料。现役军人子女申请在本区接受义务教育的,请于申请学位开始前提供如下证明材料到宝安区人武部政治工作科审核备案(宝安区人武部地址:宝安区新安街道湖滨东路七号二楼204室 电话27757681):
1.军人身份证明:军人身份证、军官或士官证。
2.户籍证明:户口簿(首页、家属页、子女页)、子女出生证明、子女身份证。
3.居住证明:房产证、租赁凭证或单位宿舍证明。
4.单位证明:军人现役情况、子女关系、享受特殊待遇情况说明等。
(八)持有《外国人永久居留证》的外籍人员子女如何申请入学?
持有《外国人永久居留证》条件的外籍人员,其子女申请学位时按照非深户籍人员类型对待。
(九)可以择校或向多个学区、多个学校重复申请学位吗?可以申请自己不符合条件的学校吗?
答:不能。国家规定义务教育实行就近入学,不能择校。家长须按照公布的报名范围和接受申请学位类型,对照自己的条件来申请对应学校的学位,按照前述共享学区、分享学区、单享学区的报名规则报名。不能向多个学区、多个学校重复申请学位(实行共享学区、分享学区的除外),不得申请自己不符合条件的学校。现在实行义务教育均衡发展政策,没有重点学校与非重点学校之分,各学校按照《广东省义务教育标准化学校标准》进行建设和装备,按照生均标准拨款,校长和教师定期交流,各学校之间日益趋向均衡,没有必要择校。
(十)就近入学就是在直线距离最近的学校就读吗?
就近入学并不是指就读离自己住址直线距离最近的学校,是指适龄儿童、少年就读现住址所属地段的学校。目前通过划定义务教育阶段学校的招生地段,按地段招生的方式落实就近入学政策。根据辖区人口分布等情况,按道路和住宅小区的边界等界线划分学校招生地段。由于人口密度分布不均,学校也不是均匀布局等原因,学校招生地段也可能出现范围大小和距离远近不同的情况。区教育局每年会根据辖区学位供需情况,对学校的招生地段进行必要的调整。
(十一)我的小孩是宝安户籍,有产权房,我不在产权房的学区申请学位,如果我在租房的片区申请学位,未被学校录取,可以返回产权房的学区录取吗?
答:不能。所有学校都按照家长网上申请和经相关部门审核合格的人数进行录取,基本上每所学校都会直接录满,没有空余学位,所以无法返回有产权房的学校录取,如被民办学校志愿录取,可享受学位补贴。建议此类学生家长在网上报名时,在产权房所在学区申请学位,以提高录取几率,不要择校。
(十二)各部门审核合格,就能够被申请的学校录取吗?
答:不一定。各部门审核合格是参与申请学校录取排序的前提条件,能否被录取,要看学生的积分是否达到申请学校的录取线,并且和家长填报的志愿顺序密切相关。
(十三)未在规定时间内办齐证件或申请学位,后来补齐了证件可以补申请吗?
答:不能。学位申请按规定的时间进行,程序复杂,申请信息资料必须在规定的时间内分送多个部门审核。逾期申请的,一是网络系统关闭无法受理,二是无法进行正常审核,影响正常工作进程,影响正常开学。因此,逾期无法受理补申请。请广大家长在网上报名截止前准备好各项证明材料,一次性提供所有证明,按照要求在规定时间内申请学位。
(十四)前期提供了失效、不符合条件的虚假证件,后期还可以补申请吗?
答:不能。提供失效、不符合条件材料的不予安排学位。存在伪造、变造资料,或通过欺骗、窃取等非法及不正当手段获得相关资料行为的,教育主管部门有权将家长信息归集纳入到宝安区公共信用信息平台,列入其信用记录,且取消本次义务教育入读公办学校的资格,不接纳其在宝安区所有公办学校申请学位或在民办学校享受学位补贴。情节严重的,移交公安部门依法处理。入学后发现的,对骗取学位的予以清退,造成的后果由家长承担。
(十五)年龄不够或积分不够未能录取的学生能够通过交择校费或找关系上公办学校吗?
答:不能。申请义务教育入学不收取任何费用,招生全程公开透明,就读资格由多个政府部门联合审核,积分、录取分数线和录取名单公开接受监督,网络系统具有很多自动排斥功能,比如不受理年龄不够的学生报名,不录取分数线以下的学生,严格按照积分和录取规则录取,没有任何弹性。所以,不要听信缴费或找关系就可以上学的传言,以免上当受骗。
(十六)没有被公办学校录取,到民办学校就读有政策优惠吗?
答:没有被公办学校录取,到民办学校就读的学生,可以享受政府发放的学位补贴。补贴标准以市有关文件为准。民办学校收费标准低于最高补贴额度(小学7000元/年,初中9000元/年)的,按实际收费标准予以补贴,收费标准高于最高补贴额度的,差额部分由家长负责缴纳。
(十七)申请入学对适龄儿童注射疫苗及预防接种方面有何规定?
答:预防接种证明不作为入学报名前置条件,家长或监护人可在开学后及时向学校提供预防接种证明。
十三、如何及时了解最新招生信息?
答:有多种途径可以了解、掌握最新学位申请信息:
(一)网站查询:登录宝安区教育局网站http://www.baoan.gov.cn/jyj/,点击右侧“招生信息”、“小一报名”或“初一报名”查看。
(二)电话咨询:全区各义务教育学校都已开通咨询热线,请在招生网站查看《宝安区2022年秋季义务教育公办学校招生计划及招生范围》,查询学校电话号码。学校无法解答的,可向对应的学区教育办咨询。区教育局第1学区(新安街道)23207407;区教育局第2学区(西乡、航城街道)27932050;区教育局第3学区(福永、福海街道)27391561;区教育局第4学区(沙井、新桥街道)27201374;区教育局第5学区(松岗、燕罗街道)27097250;区教育局第6学区(石岩街道)27619697。区教育局基教科27757162,区教育局信访办29601185。
(三)微信:微信关注公众号“宝安教育”,可及时了解最新招生信息。
(四)到校咨询:各义务教育公办学校已开设招生宣传栏,印制宣传资料,家长可在报名期间前往取阅。
宝安区教育局畅通举报和申诉受理渠道,主动接受社会监督。招生工作中如遇不遵守相关规定的行为,可致电区教育局投诉电话29601185对相关行为进行投诉。
十四、特别提醒
(一)请在规定时间内一次性提供完整准确的证明材料和填报网上信息。小一报名截止时间是:6月6日下午5时整,初一报名截止时间是:6月7日下午5时整,超过该时间报名系统将自动关闭,无法新增或更改报名信息,请家长务必在此时间之前完成所有网上报名程序,打印报名表。
(二)在学生就读期间,共享学区和分享学区、有重叠招生范围的学校之间禁止转学,请家长合理填报志愿。
(三)在申请学位和学生入读期间,请家长保持联系方式畅通。手机如有变更,请及时告知学校。请保持各项证明处于有效状态,例如居住证不能过期失效、房产不能转让、社保不能中止缴费、租赁凭证不能过期等,否则会影响审核结果或积分。
(四)根据近年来我区招生情况和2022年学位预测,2022年秋季我区绝大部分学校特别是公办学校学位仍然紧张,录取分数较往年将会提高,请家长及时关注招生信息,提前做好入学申请准备。建议深户有房租房(基础分为65分和70分两种情况)的儿童尽量到购房学区或户籍所在区申请公办学位,以增加录取公办学校的几率。请积分较低的儿童、少年做好到民办学校或回户籍地就读的准备,符合文件规定条件的儿童、少年入读民办学校可享受政府学位补贴。请不符合我市就读条件的儿童、少年做好回户籍地就读的准备。
以上内容最终解释权归宝安区教育局所有。
扫描下方二维码
查看附件
附件1.宝安区2022年秋季义务教育公办学校招生计划及招生范围
附件2.宝安区2022年秋季义务教育新生入学指引
内容来源:宝安区教育局基础教育科
声明:本文由上哪学团队(微信公众号ID: shangnaxue)原创整理制作,转载请注明来源和出处,否则追究法律责任。

意见
返回上哪学(上海)科技有限公司版权所有Copyright©2019-2021沪ICP备2021001920号-1
恭喜您,申请提交成功!

