北京市顺义区牛栏山第一幼儿园(相各庄分园)
北京市顺义区牛栏山第一幼儿园(相各庄分园)
牛栏山镇相各庄村龙王路1号
学校概况
招生简章
依据区教委和镇政府关于幼儿园招生工作的相关政策和规定,遵循“园所自主、属地主责、教委配合”的总体思路和“就近就便,免试入园”的原则,结合本园办园实际,现将2020年牛栏山第一幼儿园(相各庄分园)线上线下招生安排及相关事项公告如下:
一、园所简介
牛栏山第一幼儿园是顺义区教委所属全日制公办幼儿园,北京市一级一类幼儿园,目前幼儿园一园两址——龙湖总园和相各庄分园,龙湖总园坐落于牛栏山龙湖香醍漫步三区,建筑面积2450平方米,现有8个教学班;相各庄分园坐落于相各庄村龙王路1号,建筑面积2800平方米,现有6个教学班。
二、相各庄分园招生范围
相各庄村、官志卷村、范各庄村、前晏子村、后晏子村、兰家营村、姚各庄村、水泥厂家属院。
三、招生办法
结合园所实际学位实行批次招生,拟招收2个小班。
四、招生条件
五、线上信息采集时间及要求
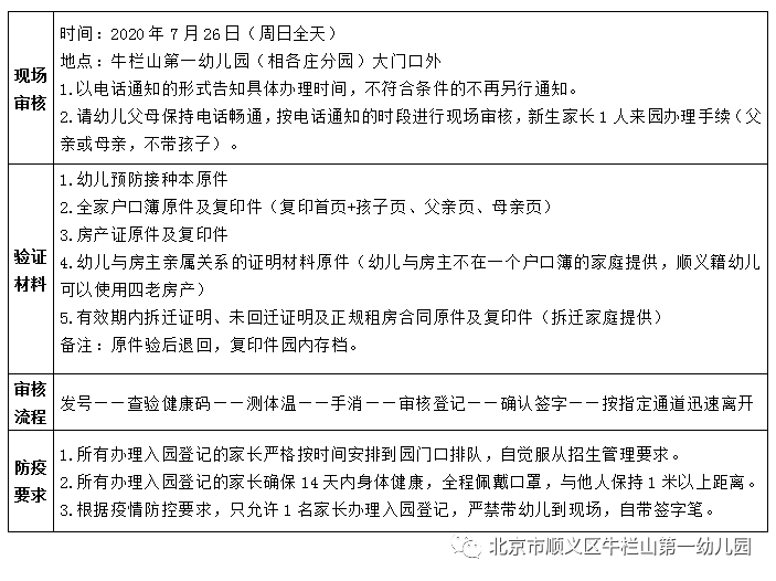
六、现场审核时间及程序
声明:本文由上哪学团队(微信公众号ID: shangnaxue)原创整理制作,转载请注明来源和出处,否则追究法律责任。








