华中师范大学龙岗附属中学(集团)木棉湾学校(小学部)
深圳市龙岗区百外世纪小学(公办班)
深圳市龙岗区百外世纪小学
贤义外国语学校
木棉湾实验学校
信义实验小学 (原信义假日名城小学)
华中师范大学龙岗附属中学(集团)可园学校(小学部)
布吉育苗路3号
学校概况
可园学校创办于2007年,是一所快速发展的九年一贯制公办学校,现有50个教学班,教职工225人,学生2502名。学校座落于求水山脚下,毗邻“全国文化产业基地”——大芬油画村,规划面积4.5万平方米,占地面积2.7万平方米,建筑面积20347平方米,功能场室和设施设备完备,基本满足全校师生的正常教育教学要求。校园依山起势,步步登高,环境优美,是教书育人的好地方。

招生简章
招生年龄: 6 至 11 招生人数: 200人
招生对象: 本市户籍 本区居住登记 积分达标社保达标 年满六周岁
招生日期表:
网上预申请 2019-04-28
现场核验材料 2019-05-11
网上报名时间 2020-05-07
材料审核 2020-05-19
查询和复核审核结果 2020-06-17
查询录取结果 2020-07-29
入学时间 2020-09-01
报名方式:
家长在规定时间内,登录龙岗区小一招生网上预报名系统(https://lgjjk.sz.edu.cn/visitlggbxyjz)进行网上学位申请
报名所需资料:
深圳户籍儿童:户口本、父母(或法定监护人)身份证、申请人出生证、房产证或购房合同
非深圳户籍儿童:户口本、父母(或法定监护人)身份证、申请人出生证、居住证、社保证明
小一学位申请指南
一、招生对象
小学一年级的招生对象须年满六周岁(2016年8月31日及此日前出生),有学习能力,并符合以下条件之一:
1.深圳市户籍儿童、少年;
2.享受政府相关优惠政策人员子女;
3.父母双方或一方具有深圳户籍的非深圳户籍儿童、少年;
4.父母双方或一方持有具有使用功能的深圳经济特区居住证,且在深圳居住满1年、连续参加社会保险(养老保险和医疗保险)满1年的非深圳户籍儿童、少年。
二、申请方法
1.志愿填报要求
申请小学一年级学位的适龄儿童可填报四个志愿,非深圳户籍适龄儿童须至少填报两所民办学校,深圳户籍适龄儿童不作要求。
2.志愿填报规则
申请公办学校的,所填的第一个公办志愿必须是招生地段内的学校,其它公办志愿可从所属街道教育办服务范围内的公办学校中选择填报(各教育办服务范围见本指南“招生地段”);申请民办学校的,可从全区范围内的民办学校中选择填报。
3.报名步骤
第一步:家长网上报名
登录龙岗政府在线网站“龙岗区教育局基础教育与德育科”页面(http://www.lg.gov.cn/bmzz/zs/)或者关注“深圳龙岗教育”微信公众号,在“学位申请”栏目中点击“小一报名”。
家长需完成:
① 凭适龄儿童身份证号填报报名信息,生成报名号和初始积分;
② 根据系统提示拍照或扫描上传学位申请所需的各项材料,完成网上报名。
(注意:使用自建房、集资房、集体宿舍、军产房等特殊住房或祖屋申请学位的,在完成网上报名后,还需按第一志愿学校通知要求,到校现场验核住房材料原件。)
第二步:学校初审
第一志愿学校对家长上传的资料、填报的信息进行初审。若填报信息不规范或资料不完整,学校通知家长到校补交有关材料并现场审核。初审结束后,家长不得更换学位申请材料及修改报名信息。
有下列情况之一者,学校不予受理学位申请:
① 申请材料不齐或虚假的;
② 非深圳市义务教育阶段小学新生招生对象的;
③ 家长提供的证件内容和网上报名填报的信息不一致的;
④ 申请学位的住房材料地址不属于第一个公办志愿学校招生地段的(若全部志愿填写民办学校,则须提供龙岗区范围内合法有效的住房证明材料)。
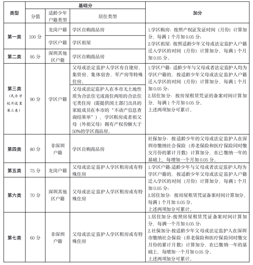
三、积分类型及加分项
(一)有关加分项具体说明(所有加分项累计最高不超过10分)
1.居住加分
① 计算起始日期:提交产权证的是产权证发证日期;提交房屋租赁凭证的是租赁凭证登记备案日期(如备案时间早于起租时间,按照起租时间开始计算)。
② 计算截止日期:2022年4月1日。房屋租赁信息、人口居住登记信息不计算居住时间加分。
2.社保加分
① 按适龄儿童父母或法定监护人在深圳市缴纳的社会保险(养老险和医疗险同时缴交月份的累计月数)计算。
② 计算方法:计算时间截止2022年4月1日,总月数减去12个月后,每个月加0.05分。如果父母或法定监护人双方均提供社保的,不累计双方,只计算申请学位时填写的一方。
3.学区户籍加分
① 计算起始日期:适龄儿童父母或者法定监护人在学区内租房或有特殊住房,且适龄儿童为学区户籍的,按适龄儿童父母或法定监护人户籍迁入该学区的日期开始计算。
② 计算截止日期:2022年4月1日。
4.优享加分
①试点学区。2022年,继续在麓城外国语小学——怡翠实验学校——南京师范大学附属龙岗学校共享学区、贤义外国语学校——信义实验小学共享学区试行优享学区,即在共享学区内为每所学校再划定一个优享学区(优享学区具体范围见本指南“招生地段”)。
②计算方法。家长可选择所属共享学区内任意一所学校作为第一志愿学校,若第一志愿选择对应的优享学校,可获得2.5分优享加分,优享加分仅在本共享学区内有效。
(二)有关积分复核具体说明
适龄儿童的申请资料审核合格并有核定积分后,方具备参加积分入学的资格。审核不合格的,适龄儿童的父母或法定监护人可向第一志愿学校提出复核申请。
因以下原因审核不合格的,学校不受理复核申请:
① 居住证使用功能中止,或查无此人的;
② 产权证证件号码不存在,或过期,或产权人不符合学位申请相关要求的;
③ 房屋租赁凭证(或租赁信息)证件号码不存在,或租赁用途不是合法住宅用途,或租房面积不是整套的;
④ 填报的居住地址与人口居住登记信息所登记的地址不一致的;
⑤ 社保电脑号不存在或在审核期间中断社保缴费的。
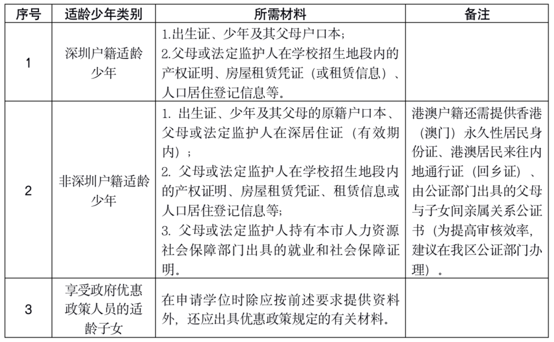
四、申请材料
有关材料具体说明
(一)关于居住材料
适龄儿童的父母或法定监护人需提供的居住材料为以下资料中的任一种,且要求是合法住宅类房屋,房产所在土地用途为合法住宅或者商住两用:
1.产权证明:
提供深圳市国土部门出具的真实有效的产权证明,产权必须是适龄儿童的父母或法定监护人单独所有或共有且产权份额大于50%;已购房但产权证原件在银行抵押的,提供加盖银行公章的产权证复印件。如产权人是适龄儿童的祖父母或外祖父母的,该适龄儿童应与祖父母或外祖父母在同一户口本上或提供关系证明材料,并按特殊住房计算积分。
2.房屋租赁凭证:
租住商品房的应该在龙岗区房屋租赁部门办理房屋租赁凭证,租房面积为整套,承租人须为适龄儿童的父母或法定监护人。
① 深圳户籍适龄儿童。房屋租赁凭证记载的租期应为一年以上并包含2022年的4月1日至9月30日,且备案时间须在2022年4月1日及以前。
② 非深圳户籍适龄儿童。房屋租赁凭证记载的租期应包含2021年8月31日至2022年9月30日,且备案时间须在2021年8月31日及以前。
3.特殊住房:
① 属于原住居民的祖屋类别的,应由辖区居委会开具相应证明材料。
② 属于军产房类别的,提供住房军产证或军产房所属部门开具的证明,以及辖区居委会出具的实际居住证明。
③ 属于集资房类别的,应出具购房收据或合同,并由辖区居委会开具住房证明材料。
④ 适龄儿童父母在深圳自建房屋居住的,应提供辖区街道办事处开具的房屋不属于“查违拆违”对象的证明材料。
⑤ 属于集体宿舍类别的,所住集体宿舍应属合法住房且取得房产证。适龄儿童父母提供有效房产证明、所在工作单位证明及在该地址登记的人口居住登记信息。
4.租赁信息或人口居住登记信息:
租住无产权的住宅类房屋的,可以使用房屋租赁信息或人口居住登记信息作为居住材料。已办理且满足招生要求的房屋租赁信息依然有效;已申报人口居住登记信息的,可联系现居住地社区工作站(非深圳户籍人员还可登录深圳市公安局网站或“深圳公安”微信公众号),查询本人登记在学区范围内的居住信息,并完整地记录最新一条满足居住时间要求的“登记房屋地址”信息,在申请学位时,完整地填入报名系统。
① 深圳户籍适龄儿童父母或法定监护人的人口居住登记信息时间须在2022年4月1日前。
② 非深圳户籍适龄儿童父母或法定监护人的人口居住登记信息时间须在2021年8月31日前。
(二)关于社保材料
非深圳户籍适龄儿童应提供父母或法定监护人至少一方的深圳社保卡或社保参保证明,并在2022年4月1日前已在深圳连续参加社会保险(养老保险和医疗保险同时缴交)满1年。
(三)关于港澳户籍材料
因疫情影响,无法及时返回香港、澳门办理相关手续,导致未能提供有效回乡证和亲属关系公证书的,2022年申请小学一年级学位时可暂缓提供,并在条件允许后再向录取学校补充提交。
五、学位申请房锁定制度
2019年起,龙岗区范围内的义务教育阶段公办学校全部实行学位申请房锁定制度。在此前未实施此项制度的片区,已被用来申请学位的住房不受影响。学位申请房锁定制度主要内容如下:
1.一套住房只允许一户家庭的适龄儿童少年申请学位,如同一套房有多个适龄儿童少年申请,必须是同一父母或监护人;
2.学生被公办学校录取后,将锁定用于申请学位的住房。“小一”开始使用锁定时间6年,“初一”开始使用锁定3年;转学插班使用的,锁定时间为入读年级至同一学段毕业年级。锁定期间其他家庭不能使用该住房申请公办学校。
六、录取办法
按照学校招生计划人数、家长填报的志愿顺序和核定积分高低顺序录取,录满为止。
1.所有生源均按照平行志愿录取,即当学生的学区积分低于第一志愿学校的录取积分线、未能被第一志愿学校录取时,其积分达到第二志愿学校的,可被第二志愿学校录取,以此类推。
2.同一志愿同一积分的,按优享学区——学区户籍——龙岗户籍——深圳市其他区户籍——非深圳户籍顺序录取。
3.同一志愿同一积分同一户籍类型的:
(1)深圳户籍类型以在学区连续居住时间长短排序,时间长的先录取(产权证按照发证时间,学区户籍按照适龄儿童父母户籍迁入学区时间)。
(2)非深圳户籍类型以缴纳的社保时间的长短排序,时间长的先录取;如缴纳的社保时间相同,优先录取使用房屋租赁凭证的;同一积分社保时间相同,都使用相同住房材料的,优先录取备案时间早的。
4. 香港中文大学(深圳)附属知新学校、香港中文大学(深圳)附属道远学校实行一体化招生:学区内生源第一个公办志愿可从两个学校中选择某一学校进行填报,若未被该校录取,可继续参与另一学校积分排队;其它公办志愿可从龙城街道教育办服务范围内的公办学校中选择填报。
5.无法按志愿录取的非深圳户籍,家长可咨询其它区有学位的民办学校或选择回原籍就读。
七、时间安排
八、特殊儿童义务教育学位申请办法
1.具有接受普通教育能力的适龄残疾儿童应以普通学校随班就读为主,申请条件、提交材料和录取办法与普通儿童学位申请相同。
2.不能适应普通学校随班就读的,但能适应特殊教育学校或普通学校附设特教班集体学习生活的龙岗区户籍智障、精神(自闭症)、肢体(脑瘫)类适龄残疾儿童,凭户口本、残疾人证、出生证、医院证明申请龙岗区特殊教育学校或普通学校附设特教班小一学位。咨询电话:0755-89551919;0755-33293846。
3.龙岗区户籍的听障、视障类适龄儿童,凭户口簿、出生证、残疾人证和医院证明到市元平特殊教育学校申请学位。咨询电话:0755-89468816。
九、温馨提示
1.请家长认真阅读本指南,提前备齐学位申请材料,在规定时间内进行学位申请。对未在规定时间内上传证件材料或未按学校要求提交材料的,符合条件的龙岗户籍学生不保证就近安排学位,非龙岗户籍学生不安排学位。
2.家长在网上填报的手机号(请勿填写座机号码 )是接收学校有关报名通知的主要联系方式,请务必留意短信(可能被某些软件拦截)内容并积极配合。
3.近年来,常有不法分子谎称可以帮助家长解决学位,以此向家长索要钱财,希望各位家长切莫相信不实许诺,以免造成不必要损失。
4.2022年,龙岗区将继续强化学位申请实际居住核查,特别是加大对深圳其它区户籍、非深户籍租房类别的核查力度,适龄儿童、少年的监护人务必提供真实、有效的居住材料。
5.按学籍管理有关规定,义务教育阶段学生不得留级或变相留级。已在各类学校(包括民办学校)就读过小学一年级的学生,不能参加本次学位申请。对于隐瞒事实,谎报信息而被录取的,何时发现何时取消录取资格,责任由家长承担。
6.请家长留意申请学校的学位情况和自身积分情况,合理填报志愿。部分学校招生地段属于两个或以上学校的共同招生地段,该类型地段允许家长自由选择其中的一个学校作为第一志愿,如选择学位紧张、学区积分录取线高的学校作为第一志愿,有可能出现因积分低而不被录取的风险。
7.在公民办学校同步招生中,被民办学校录取且家长按时到民办学校注册,确认就读的学生,经民办学校管理部门确认后,可享受政府规定的学位补贴。
8.被录取的学生应在学校规定的时间内到学校办理报到、注册及相关入学手续,逾期未办理的,视为放弃其申请录取的学位,学校不予保留。
9.在资料复核至录取结果公布期间,家长不得申请删除已报名信息。
10.新生报到时,学校将收取儿童入学入园预防接种证查验证明,请家长提前准备。
11.2023年申请学位的儿童少年,租住在有产权合法住宅类房屋(商品房)的家庭,适龄儿童、少年的监护人应提供房屋租赁部门出具的《房屋租赁凭证》,租赁期限应至少包含2022年8月31日至2023年9月30日,且备案时间须在2022年8月31日(含当日)前。租住在无产权住宅类房屋的家庭,适龄儿童、少年的监护人应提供人口居住登记信息,登记时间须在2022年8月31日(含当日)前。
十、招生地段和咨询电话
1、龙岗区2022年义务教育阶段公办小学招生地段和招生咨询电话
2、龙岗区2022年义务教育阶段民办小学招生咨询电话及学校地址
初一学位申请指南
一、申请条件
龙岗区初中一年级招生对象为目前就读小学六年级,并符合以下条件之一者:
1.深圳市户籍儿童、少年;
2.享受市政府相关优惠政策人员子女;
3.父母双方或一方具有深圳户籍的非深圳户籍儿童、少年;
4.父母双方或一方持有具有使用功能的深圳经济特区居住证,且在深圳居住满1年、连续参加社会保险(养老保险和医疗保险)满1年的非深圳户籍儿童、少年。
二、申请材料
有关材料具体说明
(一)关于居住材料
适龄少年的父母或法定监护人需提供的居住材料为以下资料中的任一种,且要求是合法住宅类房屋,房产所在土地用途为合法住宅或者商住两用:
1.产权证明:
提供深圳市国土部门出具的真实有效的产权证明,产权必须是适龄少年的父母或法定监护人单独所有或共有且产权份额大于50%;已购房但产权证原件在银行抵押的,提供加盖银行公章的产权证复印件。如产权人是适龄少年的祖父母或外祖父母的,该适龄少年应与祖父母或外祖父母在同一户口本上或提供关系证明材料,并按特殊住房计算积分。
2.房屋租赁凭证:
租住商品房的应该在龙岗区房屋租赁部门办理房屋租赁凭证,租房面积为整套,承租人须为适龄少年的父母或法定监护人。
① 深圳户籍适龄少年。房屋租赁凭证记载的租期应为一年以上并包含2022年的4月1日至9月30日,且备案时间须在2022年4月1日及以前。
② 非深圳户籍适龄少年。房屋租赁凭证记载的租期应包含2021年8月31日至2022年9月30日,且备案时间须在2021年8月31日及以前。
3.特殊住房:
① 属于原住居民的祖屋类别的,应由辖区居委会开具相应证明材料。
② 属于军产房类别的,提供住房军产证或军产房所属部门开具的证明,以及辖区居委会出具的实际居住证明。
③ 属于集资房类别的,应出具购房收据或合同,并由辖区居委会开具住房证明材料。
④ 适龄少年父母在深圳自建房屋居住的,应提供辖区街道办事处开具的房屋不属于“查违拆违”对象的证明材料。
⑤ 属于集体宿舍类别的,所住集体宿舍应属合法住房且取得房产证。适龄少年父母提供有效房产证明、所在工作单位证明及在该地址登记的人口居住登记信息。
4.租赁信息或人口居住登记信息
租住无产权的住宅类房屋的,可以使用房屋租赁信息或人口居住登记信息作为居住材料。已办理且满足招生要求的房屋租赁信息依然有效;已申报人口居住登记信息的,可联系现居住地社区工作站(非深圳户籍人员还可登录深圳市公安局网站或“深圳公安”微信公众号),查询本人登记在学区范围内的居住信息,并完整地记录最新一条满足居住时间要求的“登记房屋地址”信息,在申请学位时,完整地填入报名系统。
① 深圳户籍适龄少年父母或法定监护人的人口居住登记信息时间须在2022年4月1日前。
② 非深圳户籍适龄少年父母或法定监护人的人口居住登记信息时间须在2021年8月31日前。
(二)关于社保材料
非深圳户籍适龄少年应提供父母或法定监护人至少一方的深圳社保卡或社保参保证明,并在2022年4月1日前已在深圳连续参加社会保险(养老保险和医疗保险同时缴交)满1年。
(三)关于港澳户籍材料
因疫情影响,无法及时返回香港、澳门办理相关手续,导致未能提供有效回乡证和亲属关系公证书的,2022年申请初中一年级学位时可暂缓提供,并在条件允许后再向录取学校补充提交。
三、积分办法
(一)有关加分项具体说明(所有加分项累计最高不超过10分)
1.居住加分
① 计算起始日期:提交产权证的是产权证发证日期;提交房屋租赁凭证的是租赁凭证登记备案日期(如备案时间早于起租时间,按照起租时间开始计算)。
② 计算截止日期:2022年4月1日。房屋租赁信息、人口居住登记信息不计算居住时间加分。
2.社保加分
① 按适龄少年父母或法定监护人在深圳市缴纳的社会保险(养老险和医疗险同时缴交月份的累计月数)计算。
② 计算方法:计算时间截止2022年4月1日,总月数减去12个月后,每个月加0.05分。如果父母或法定监护人双方均提供社保的,不累计双方,只计算申请学位时填写的一方。
3.学区户籍加分
① 计算起始日期:适龄少年父母或者法定监护人在学区内租房或有特殊住房,且适龄少年为学区户籍的,按适龄少年父母或法定监护人户籍迁入该学区的日期开始计算。
② 计算截止日期:2022年4月1日。
(二)有关积分复核具体说明
适龄少年的申请资料审核合格并有核定积分后,方具备参加积分入学的资格。审核不合格的,适龄少年的父母或法定监护人可向第一志愿学校提出复核申请。因以下原因审核不合格的,学校不受理复核申请:
① 居住证使用功能中止,或查无此人的;
② 产权证证件号码不存在,或过期,或产权人不符合学位申请的相关要求的;
③ 房屋租赁凭证(或租赁信息)证件号码不存在,或租赁用途不是合法住宅用途,或租房面积不是整套的;
④ 填报的居住地址与人口居住登记信息所登记的地址不一致的;
⑤ 社保电脑号不存在或在审核期间中断社保缴费的。
四、申请方法
第一步:家长网上报名
登录龙岗政府在线网站“龙岗区教育局基础教育与德育科”页面(http://www.lg.gov.cn/bmzz/zs/)或者关注“深圳龙岗教育”微信公众号,在“学位申请”栏目中点击“初一报名”。家长需完成:
① 凭适龄少年身份证号填报报名信息,生成报名号和初始积分;
② 根据系统提示拍照或扫描上传学位申请所需的各项材料,完成网上报名。
(注意:使用自建房、集资房、集体宿舍、军产房等特殊住房或祖屋申请学位的,在完成网上报名后,还需按第一志愿学校通知要求,到校现场验核住房材料原件。)
第二步:学校初审
第一志愿学校对家长上传的资料、填报的信息进行初审。若填报信息不规范或资料不完整,学校通知家长到校补交有关材料并现场审核。初审结束后,家长不得更换学位申请材料及修改报名信息。
有下列情况之一者,学校不予受理学位申请:
① 申请材料不齐或虚假的;
② 非深圳市义务教育阶段初中新生招生对象的;
③ 家长提供的证件内容和网上报名填报的信息不一致的;
④ 申请学位的住房材料地址不属于第一个公办志愿学校招生地段的(若全部志愿填写民办学校,则须提供龙岗区范围内合法有效的住房证明材料)。
五、申请流程
按照学校招生计划人数、家长填报的志愿顺序和核定积分高低顺序录取,录满为止。
1.所有生源均按照平行志愿录取,即当学生的学区积分低于第一志愿学校的录取积分线、未能被第一志愿学校录取时,其积分达到第二志愿学校的,可被第二志愿学校录取,以此类推。
2.同一志愿同一积分的,按学区户籍——龙岗户籍——深圳市其他区户籍——非深圳户籍顺序录取。
3.同一志愿同一积分同一户籍类型的。
(1)深圳户籍类型以在学区连续居住时间长短排序,时间长的先录取(产权证按照发证时间,学区户籍按照适龄儿童父母户籍迁入学区时间)。
(2)非深圳户籍类型以缴纳的社保时间的长短排序,时间长的先录取;如缴纳的社保时间相同,优先录取使用房屋租赁凭证的;同一积分社保时间相同,都使用相同住房材料的,优先录取备案时间早的。
4. 香港中文大学(深圳)附属知新学校、香港中文大学(深圳)附属道远学校实行一体化招生:学区内生源第一个公办志愿可从两个学校中选择某一学校进行填报,若未被该校录取,可继续参与另一学校积分排队;其它公办志愿可从龙城街道教育办服务范围内的公办学校中选择填报。
5.无法按志愿录取的非深圳户籍,家长可咨询其它区有学位的民办学校或选择回原籍就读。
七、录取失败情况
家长申请学位提交的资料和网上填报的信息统一由各职能部门审核,审核合格并有核定学区积分后方可参加学位排队录取。审核不合格、无核定学区积分的,家长可向学校提出复核申请。学校根据职能部门核定的不合格的原因,决定是否受理复核申请。对职能部门审核为以下原因确认为不合格的,学校不受理其复核申请:
① 申请材料不齐或虚假的;
② 非深圳市义务教育阶段初中新生招生对象的;
③ 家长提供的证件内容和网上报名填报的信息不一致的;
④ 申请学位的住房材料地址不属于第一个公办志愿学校招生地段的(若全部志愿填写民办学校,则须提供龙岗区范围内合法有效的住房证明材料)。
八、学位锁定政策
2019年起,龙岗区范围内的义务教育阶段公办学校全部实行学位申请房锁定制度。在此前未实施此项制度的片区,已被用来申请学位的住房不受影响。学位申请房锁定制度主要内容如下:
1.一套住房只允许一户家庭的适龄儿童少年申请学位,如同一套房有多个适龄儿童少年申请,必须是同一父母或监护人;
2.学生被公办学校录取后,将锁定用于申请学位的住房。“小一”开始使用锁定时间6年,“初一”开始使用锁定3年;转学插班使用的,锁定时间为入读年级至同一学段毕业年级。锁定期间其他家庭不能使用该住房申请公办学校。
九、重要提示
1.请家长认真阅读本指南,提前备齐学位申请材料,在规定时间内进行学位申请。对未在规定时间内上传证件材料或未按学校要求提交材料的,符合条件的龙岗户籍学生不保证就近安排学位,非龙岗户籍学生不安排学位。
2.家长在网上填报的手机号(请勿填写座机号码)是接收学校有关报名通知的主要联系方式,请务必留意短信(可能被某些软件拦截)内容并积极配合。
3.近年来,常有不法分子谎称可以帮助家长解决学位,以此向家长索要钱财,希望各位家长切莫相信不实许诺,以免造成不必要损失。
4.2022年,龙岗区将继续强化学位申请实际居住核查,特别是加大对深圳其它区户籍、非深户籍租房类别的核查力度,适龄儿童、少年的监护人务必提供真实、有效的居住材料。
5.按学籍管理有关规定,义务教育阶段学生不得留级或变相留级。已在各类学校(包括民办学校)就读过初中一年级的学生,不能参加本次学位申请。对于隐瞒事实,谎报信息而被录取的,何时发现何时取消录取资格,责任由家长承担。
6.请家长留意申请学校的学位情况和自身积分情况,合理填报志愿。部分学校招生地段属于两个或以上学校的共同招生地段,该类型地段允许家长自由选择其中的一个学校作为第一志愿,如选择学位紧张、学区积分录取线高的学校作为第一志愿,有可能出现因积分低而不被录取的风险。
7.在公民办学校同步招生中,被民办学校录取且家长按时到民办学校注册,确认就读的学生,经民办学校管理部门确认后,可享受政府规定的学位补贴。
8.被录取的学生应在规定的时间内到学校办理报到、注册及相关入学手续,逾期未办理的,视为放弃其申请录取的学位,学校不予保留。
9.在资料复核至录取结果公布期间,家长不得申请删除已报名信息。
10.2023年申请学位的儿童少年,租住在有产权合法住宅类房屋(商品房)的家庭,适龄儿童、少年的监护人应提供房屋租赁部门出具的《房屋租赁凭证》,租赁期限应至少包含2022年8月31日至2023年9月30日,且备案时间须在2022年8月31日(含当日)前。租住在无产权住宅类房屋的家庭,适龄儿童、少年的监护人应提供人口居住登记信息,登记时间须在2022年8月31日(含当日)前。
十、特殊少年义务教育学位申请办法
1.具有接受普通教育能力的适龄残疾少年应以普通学校随班就读为主,申请条件、提交材料和录取办法与普通少年学位申请相同。
2.不能适应普通学校随班就读的,但能适应特殊教育学校或普通学校附设特教班集体学习生活的龙岗区户籍智障、精神(自闭症)、肢体(脑瘫)类适龄残疾少年,凭户口本、残疾人证、出生证、医院证明申请龙岗区特殊教育学校或普通学校附设特教班初一学位。咨询电话:0755-89551919;0755-33293846。
3.龙岗区户籍的听障、视障类适龄少年,凭户口簿、出生证、残疾人证和医院证明到市元平特殊教育学校申请学位。咨询电话:0755-89468816。
声明:本文由上哪学团队(微信公众号ID: shangnaxue)原创整理制作,转载请注明来源和出处,否则追究法律责任。

意见
返回上哪学(上海)科技有限公司版权所有Copyright©2019-2021沪ICP备2021001920号-1
恭喜您,申请提交成功!

