一、招生对象
2016年9月1日至2017年8月31日期间出生的适龄健康儿童。
二、招生范围
根据幼儿园招生规模,按相对就近入园原则,确定桐庐县春蕾幼儿园教育集团各园区招生范围。
园区 | 招生规模 | 招生范围 | 符合报名类别 | 咨询电话 |
峰华园区 | 3个班90人 | 梅林路以西,春江路以北至江边,乔林路以东区域 | A类、B类
| 64330857 |
龙潭园区 | 4个班120人 | 乔林路以西,320国道以北至江边,西至春江村(上林春天、金色兰庭、江山御墅等小区及大丰村、兰田村等) | A类、B类 | 64330949 |
春江景苑园区 | 3个班90人 | 春江景苑小区;乔林路以西,国道以南的金溪村、金牛村、金中村、普罗旺斯、碧桂园、江南人家小区 | A类、B类、C类(此C类仅限春江景苑房产) | 58569802 |
三、报名条件
A类生源:适龄儿童户籍和父(母)或法定监护人房产均在教育服务区内的;
B类生源:适龄儿童户籍在教育服务区内,但父(母)或法定监护人房产不在教育服务区内的;
C类生源(仅限春江景苑小区):适龄儿童户籍不在教育服务区内,但父(母)或法定监护人房产在春江景苑小区内的;
四、报名流程
1.网络报名
时间:2020年5月22日00∶00-5月28日24∶00
家长登陆电脑端浙江政务网或移动端浙里办APP,进入《2020年桐庐县幼儿园小班新生网上信息采集系统》,实名注册后完成小班新生入园意向登记。具体做法是:登录个人用户后,将位置定位到“桐庐县本级”,搜索“幼儿园儿童入园”关键词,点击“在线办理”进入“2020年桐庐县幼儿园小班新生网上信息采集系统”页面,进行相关信息登记。
网上报名操作手册教育局将会在报名前通过桐庐教育发布、今日桐庐等媒体告知,报名系统中也有提示,请关注。
2. 现场核验
时间:6月13日、14日上午8∶30—11∶30,下午13∶30—16∶30
注意:报名成功后,家长提交的资料与有关部门提供的信息相符则无需现场核验,不符的生源需进行现场核验,县教育局会以短信的方式通知相关家长,家长持相关材料到桐庐县学府小学进行现场核验(现场核验材料附后),逾期不再受理。
3. 补充登记
时间:6月13日、14日(上午8∶30—11∶30,下午13∶30—16∶30)
注意:各类生源须在规定时间内进行网上报名,逾期线上不再受理。错过网上登记时间的可以在规定时间内到桐庐县学府小学进行现场补登,逾期不再受理。
五、录取办法
1. 分批录取、统筹调剂。按生源排序(A类、B类、C类)确定录取对象。符合A类、B类、C类招生条件的适龄儿童若超出该幼儿园的招生计划数,未被录取的幼儿,由县教育局视情况调剂补缺录取。
同类生源按报名条件达成先后进行排序,排序原则是:A类生源按房户一致达成时间先后排序;B类生源按适龄儿童户籍迁入时间先后排序;C类生源按父(母)的房产登记时间先后排序。
2. 录取结果告知。6月23日至6月30日期间,幼儿园将在各园区公布录取名单,未录取的不另行通知。
七、其他说明
1. 本招生办法所称的教育服务区指该园(园区)划定的招生范围。
2.本招生办法所称住宅房产是指适龄儿童本人、其父(母)或法定监护人拥有独立产权且已实际交付使用的住宅房产。相关房产证明办理的截止时间为2020年5月21日。
3. 适龄儿童户籍迁入城区的截止时间为2020年5月21日。
4. 公安烈士、公安英模和因公牺牲、一级至四级因公伤残公安民警子女,如需在城区上公办幼儿园的,6月13日、14日带上相关证明材料与户口本原件到桐庐县学府小学现场登记。
5. 经县人才办界定的重点企业高管、关键人才、F类及以上人才的适龄子女和援鄂医务人员子女,家长按生源类别在网上报名后,可安排到公办幼儿园就读。
6. 因幼儿园学位已满或家长不接受调剂最终无法录取的适龄儿童,可到城区民办幼儿园进行现场补报,报名地点在各民办幼儿园,录取情况视民办园可提供学位数而定。
7. 本招生办法只适用于2020年秋季招生。招生咨询电话64218876。
8.本招生办法自正式颁布起生效,办法的解释权归县教育局,本办法规定以外的特殊情况由县教育局负责处理。
为进一步规范招生工作,优化招生秩序,现结合实际,特制定2021年桐庐县春蕾幼儿园教育集团招生办法。
桐庐县春蕾幼儿园教育集团峰华园区、龙潭园区、春江景苑园区。
2017年9月1日至2018年8月31日期间出生的适龄健康儿童。
根据幼儿园招生规模,按相对就近入则,确定各幼儿园教育服务区。
2021桐庐县春蕾幼儿园教育集团招生相关信息表

A类生源:适龄儿童户籍和父(母)或法定监护人住宅房产均在该教育服务区内的;
B类生源:适龄儿童户籍在教育服务区内,但父(母)或法定监护人住宅房产不在该教育服务区内的;
C类生源(仅限春江景苑小区):适龄儿童户籍不在该小区内,但父(母)或法定监护人住宅房产在该小区内的;
1. 网络报名。
2021年5月12日7∶00—5月18日21∶00,家长登陆电脑端浙江政务网或移动端浙里办APP,进入《2021年桐庐县幼儿园小班新生网上信息采集系统》,实名注册后完成小班新生入园意向登记。具体做法是:登录个人用户后,将位置定位到“桐庐县本级”,搜索“幼儿园儿童入园”关键词,点击“在线办理”进入“2021年桐庐县幼儿园小班新生网上信息采集系统”页面,进行相关信息登记。
2. 现场核验。
网上报名成功后进行线上审核,5月29日、30日上午8∶30—11∶30,下午13∶30—16∶30,家长持相关材料到线上登记的园区进行现场核验,逾期不再受理。
3. 补充登记。
错过网上登记时间的,5月29日、30日上午8∶30—11∶30,下午13∶30—16∶30,可以到符合生源条件园区进行现场补登,逾期不再受理。
1. 分批录取、统筹调剂。按生源排序(A类、B类、C类)确定录取对象。符合A类、B类招生条件的适龄儿童若超出该园区的招生计划数,未被录取的幼儿由县教育局视情况调剂补缺录取。
2. 各类生源排序原则。同类生源按报名条件达成先后进行排序。A类生源按房户一致达成时间的先后排序;B类生源按适龄儿童户籍迁入时间先后排序;C类生源按父(母)的房产登记时间先后排序。
3. 录取结果告知。6月15日至6月20日期间,各园区现场公示名单,未录取的不另行通知。
1.本招生办法所称住宅房产是指适龄儿童本人、其父(母)或法定监护人拥有独立产权且已实际交付使用的住宅房产。相关房产证明办理的截止时间为网上报名前一天。
2. 适龄儿童户籍迁入的截止时间为网上报名前一天。
3. 受教育服务区调整影响,导致多孩家庭的小孩不能同时在同一园区入园给家长接送带来困难的,家长应按现行教育服务区进行网上报名,并在报名期间向大孩已就读的园区提出书面调剂申请,视学位余缺情况调剂,若无法调剂按现行教育服务区入园。
4. 公安烈士、公安英模和因公牺牲、一级至四级因公伤残公安民警适龄子女,要求入读在县城区公办幼儿园的,网上报名期间监护人带上相关证明材料和户口本原件到桐庐县教育局教育科登记。
5. 根据《桐庐县优化高层次人才生活服务实施办法(试行)》有关规定,结合我县幼儿园入园形势,经县人才办界定的F类及以上人才的适龄子女和援鄂医务人员子女,家长按生源类别在网上报名后,可安排到公办幼儿园就读(县人才办于当年网上报名之前将名单报至县教育局)。
6. 因幼儿园学位已满或家长不接受调剂最终无法录取的适龄儿童,可到民办幼儿园报名,录取情况视民办园可提供学位数而定。
本招生办法只适用于2021年秋季招生。办法的解释权归县教育局,本办法规定以外的特殊情况由县教育局负责处理。招生咨询电话64218876,64218517。
2021年城区公办幼儿园各类生源现场核验相关材料
类别 | 核验材料
|
A类 | ① 适龄儿童的户口簿原件和户口本首页(即家庭住址页)、父母与幼儿姓名页复印件。适龄儿童户籍在教育服务区内但与其父母户籍不在同一户的,还须提供该儿童出生证原件与复印件。②房产证的原件和复印件。房产证已抵押的,要求提供不动产登记信息查询记录(行政服务中心不动产窗口办理)或购房合同、不动产发票以及由开发商出具的交付使用证明的原件和复印件(2021年已竣工并交付使用的有效)。 |
B类 | 适龄儿童的户口簿原件和户口本首页(即家庭住址页)、父母与幼儿姓名页复印件。 |
C类 | ① 适龄儿童的户口簿原件和户口本首页(即家庭住址页)、父母与幼儿姓名页复印件,适龄儿童户籍与其父母户籍不在同一户的,还须提供该儿童出生证原件与复印件。②房产证的原件和复印件。房产证已抵押的,要求提供不动产登记信息查询记录(行政服务中心不动产窗口办理)或购房合同、不动产发票以及由开发商出具的交付使用证明的原件和复印件(2021年已竣工并交付使用的有效)。 |
为进一步规范招生工作,优化招生秩序,现结合实际,特制定2022年桐庐县春蕾幼儿园教育集团招生办法。
桐庐县春蕾幼儿园教育集团峰华园区、龙潭园区、春江景苑园区。
2018年9月1日至2019年8月31日期间出生的适龄健康儿童。
根据幼儿园招生规模,遵循相对就近入园原则,按各园区教育服务区划定招生范围。
A类生源:适龄儿童户籍与适龄儿童本人或其父(母)或法定监护人住宅房产均在该教育服务区内的;
B类生源:适龄儿童户籍在教育服务区内,但适龄儿童本人或其父(母)或法定监护人住宅房产不在该教育服务区内的;
C类生源(此C类仅限春江景苑房产):适龄儿童户籍不在教育服务区内,但适龄儿童本人或其父(母)或法定监护人住宅房产在该教育服务区内的;
1.网络报名。符合入园条件的适龄儿童家长登录浙江政务服务网(指定网站:http://www.zjzwfw.gov.cn),实名注册登录后,搜索“幼儿园儿童入园”关键词,点击“幼儿园儿童入园(幼儿园招生)”条目下的“在线办理”,将位置定位到“桐庐县”,进行相关信息登记。家长也可通过手机下载浙里办APP,实名注册登录完成信息采集。具体办法是:登录个人用户后,搜索“幼儿园儿童入园”关键词,点击“幼儿园儿童入园(幼儿园招生)”条目下的“在线办理”,将位置定位到“桐庐县”,进行相关信息登记。注册的账号及密码请家长妥善保存,以便再次登录。
网络报名时间为2022年5月23日—5月27日。
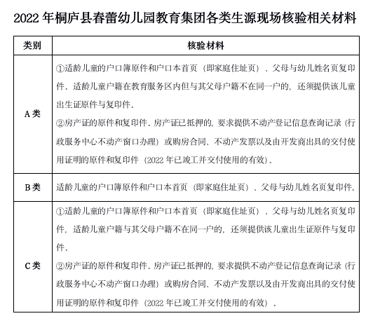
2.现场核验。网上报名成功后,经线上审核,报名材料不符合的需进行现场核验,接到核验通知的家长持相关材料到线上报名的幼儿园(园区)进行现场核验(现场核验材料详见下图),未接到核验通知的不需要进行现场核验。
核验时间:2022年6月11日、12日上午8∶30—11∶30,下午13∶30—16∶30,逾期不再受理。
3.补充登记。各类生源须在规定时间内进行网上报名,错过网上登记时间的可以进行现场补登,地点为符合生源条件所属的幼儿园(与现场核验地点相同)。公办幼儿园现场补登时间为2022年6月11日、12日上午8∶30—11∶30,下午13∶30—16∶30,逾期不再受理。
1.分批录取、统筹调剂。按生源类别A类、B类、C类先后顺序排序确定录取对象。符合A类、B类招生条件的适龄儿童若超出该幼儿园的招生计划数,未被录取的由县教育局视情况调剂补缺录取(多园区的幼儿园一般先进行园区内部分流,若仍未被录取的由县教育局视情况调剂补缺录取)。
2.同类生源排序原则。同类生源按报名条件达成先后进行排序。A类生源按房户一致达成时间的先后排序;B类生源按适龄儿童户籍迁入时间先后排序;C类生源按适龄儿童本人或其父(母)或法定监护人房产登记时间先后排序。
3.录取结果告知。2022年6月20日-21日,幼儿园分批公布录取名单,并通过现场公示名单的方式告知家长。未录取的不另行通知。
1.本招生办法所称住宅房产是指适龄儿童本人或其父(母)或法定监护人拥有独立产权且已实际交付使用的住宅房产。相关房产证明登记的时间截止到2022年5月22日。
2.适龄儿童户籍迁入的截止时间为网上报名前一天。
3.受2021年教育服务区调整影响,导致多孩家庭中的小孩与大孩不能在同一所公办幼儿园入园给家长接送带来困难的,家长先按现行教育服务区进行网上报名,并在网上报名期间向大孩已就读的幼儿园提出书面调剂申请(申请表请扫描二维码获取),视学位余缺情况调剂,若无法调剂按现行教育服务区入园。
2023年,城区教育服务区调整已满两年,招生时不再进行二孩调剂。
4.享受企业四项待遇人才子女,可安排公办幼儿园就读,家长持相关凭证(杭州市企业享受四项待遇人才认定书;幼儿及其父母的身份证明;居住凭证)到县经信局213室报名,报名时间为2022年5月9日-5月20日,联系电话:0571-64212660。
5.公安烈士、公安英模和因公牺牲、一级至四级因公伤残公安民警适龄子女,要求在县城区公办幼儿园入读的,监护人带上相关证明材料和户口本原件到县教育局108室报名,办理时间为2022年5月23-27日。
6.现役军人适龄子女就学按军政〔2021〕247号文件执行。烈士、因公牺牲的军人子女可以根据法定监护人意愿安排入相应幼儿园,监护人带上相关证明材料和户口本原件到县教育局108室报名,办理时间为2022年5月23-27日。
7.高层次人才子女就学按《关于2022学年F类及以上高层次人才子女入(转)学需求申报的通知》规定在“桐庐县高层次人才服务管理”系统提交申请。援鄂医务人员子女要求在县城区公办幼儿园入读的,家长带上相关证明材料和户口本原件到县教育局108室报名,办理时间为2022年5月23—27日。
8.经县委人才办认定的文艺人才子女,根据《关于实施文艺人才认定及培育的若干意见》实施。2022年5月23—27日期间家长携相关凭证到县委人才办109室报名,联系电话58569737。
本招生办法只适用于2022年秋季招生。办法的解释权归县教育局,本办法规定以外的特殊情况由县教育局负责处理。
教育局招生咨询电话64218876,64218517。
为进一步规范招生工作,优化招生秩序,现 结合实际,特制定2023年桐庐县春蕾幼儿园教育集团招生办法。
2019年9月1日至2020年8月31日期间出生的适龄健康儿童。
A类生源:适龄儿童户籍与适龄儿童本人或其父(母)或法定监护人住宅房产均在该教育服务区内的;
B类生源:适龄儿童户籍在教育服务区内,但适龄儿童本人或其父(母)或法定监护人住宅房产不在该教育服务区内的;
1.网络报名
网络报名时间为2023年5月22日—5月26日。
符合入园条件的适龄儿童家长登录浙江政务服务网(指定网站:http://www.zjzwfw.gov.cn),实名注册登录后,搜索“幼儿园儿童入园”关键词,点击“幼儿园儿童入园(幼儿园招生)”条目下的“在线办理”,将位置定位到“桐庐县”,进行相关信息登记。家长也可通过手机下载浙里办APP,实名注册登录完成信息采集。具体办法是:登录个人用户后,搜索“幼儿园儿童入园”关键词,点击“幼儿园儿童入园一件事联办”条目下的“在线办理”,将位置定位到“桐庐县”,进行相关信息登记。注册的账号及密码请家长妥善保存,以便再次登录。
2.现场核验
网上报名成功后,经线上审核,报名材料不符合的需进行现场核验,接到核验通知的家长持相关材料到幼儿园(园区)进行现场核验(现场核验材料详见下图),未接到核验通知的不需要进行现场核验。
核验时间:
2023年6月11日、12日
上午8∶30—11∶30
下午13∶30—16∶30
逾期不再受理。
3.补充登记
各类生源须在规定时间内进行网上报名,错过网上登记时间的可以进行现场补登,地点为符合生源条件所属的幼儿园(与现场核验地点相同)。
补登时间
2023年6月11日、12日
上午8∶30—11∶30
下午13∶30—16∶30
逾期不再受理。
1.分批录取、统筹调剂。按生源类别A类、B类先后顺序排序确定录取对象。符合A类、B类招生条件的适龄儿童若超出该幼儿园的招生计划数,未被录取的由县教育局视情况调剂补缺录取。
2.同类生源排序原则。同类生源按报名条件达成先后进行排序。A类生源按房户一致达成时间的先后排序;B类生源按适龄儿童户籍迁入时间先后排序。
3.录取结果告知。2023年6月25日-26日,园区将公布录取名单,并通过电话、短信、网上公告或现场公布名单等方式告知家长。
1.本招生办法所称住宅房产一是指适龄儿童本人或其父(母)或法定监护人拥有独立产权且已实际交付使用的住宅房产,房产登记时间截止到2023年5月21日。二是符合我县2022年发布的“聚人兴城”之美好人居政策的期房,期房网签时间截止到2022年12月31日。
2.适龄儿童户籍以2023年5月21日的户籍所在地为准。
3.2023年,城区教育服务区调整已满两年,招生时不再进行二孩调剂。
4.享受企业四项待遇人才子女,可安排公办幼儿园就读,家长持相关凭证(杭州市企业享受四项待遇人才认定书;幼儿及其父母的身份证明;居住凭证)到县经信局213室报名,报名时间为2023年5月22日-5月26日,联系电话:0571-89545522。
5.按国家和省有关招生政策规定需要照顾的烈士子女、公安英模和因公牺牲伤残警察适龄子女,要求在县城区公办幼儿园入读的,监护人带上相关证明材料和户口本原件到县教育局108室报名,办理时间为2023年5月22日-26日,联系电话:0571-89545462。
6.符合条件的现役军人子女就学按军政〔2021〕247号文件执行。烈士、因公牺牲的军人子女可以根据法定监护人意愿安排入相应幼儿园,监护人带上相关证明材料和户口本原件到县教育局108室报名,办理时间为2023年5月22日-26日。
7.高层次人才子女就学按《关于2023学年高层次人才子女入(转)学需求申报的通知》规定在“桐庐县高层次人才服务管理”系统提交申请。援鄂医务人员子女要求在县城区公办幼儿园入读的,家长带上相关证明材料和户口本原件到县教育局108室报名,办理时间为2023年5月22日-26日。
8.经县委人才办认定的文艺人才子女,根据《关于实施文艺人才认定及培育的若干意见》实施。2023年5月22日-26日期间家长携相关凭证到县委人才办109室报名,联系电话0571-89545257。
9.因幼儿园学位已满或家长不接受调剂最终无法录取的适龄儿童,可到民办幼儿园报名,录取情况视民办园可提供学位数而定。
本招生办法只适用于2023年秋季招生。办法的解释权归县教育局,本办法规定以外的特殊情况由县教育局负责处理。
招生咨询电话89545462,64218517。