杭州市育才教育集团文溪小学(黄姑山路校区)
杭州市育才教育集团文溪小学(文溪校区)
杭州市育才教育集团文溪小学(文溪校区)
凌波路8号
学校概况
招生简章
杭州市育才教育集团(文溪小学)2020年招生公告
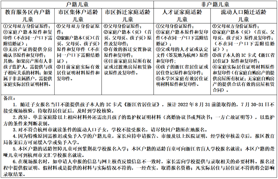
招生简章 学校简介 育才创建于1995年,集团由两所校区构成:黄姑山校区和文溪校区。全体育才人坚持“为每一位孩子的幸福人生奠基”教育理念,践行幸福教育,着力打造“优质服务兴校、艺术教育靓校、阳光体育强校、校本课程立校”四大教育品牌。以培养学生“文雅、尚美、健康、好学、聪慧、勤劳”素养为目标,不断优化办学思想,规范教学行为,美丽学习环境,努力建设“课程有童趣、活动有情趣、评价有乐趣、环境有雅趣”的“六艺•乐学园”。 黄姑山路校区 文溪校区 育才教育继往开来,在明确前进方向和可行路径的基础上,全力前行。目前,我校拥有师生共2000余名。西湖区首席教师工作室3个,省市区教坛新秀、优秀教师40余人、省市区优秀班主任 20余人。骨干教师引领,深化教师梯队建设。集团朱琳琳、金滢老师分别被评为2019和2020年度“最美西湖教育人”。 自建校以来集团先后荣获杭州市人民群众最满意单位,杭州市集团化优秀级学校,市绿色学校,市文明学校,市德育先进集体,市家庭教育优秀指导站,市城乡结对先进集体。学校先后被确立为“国家足球特色学校”“全国啦啦操实验学校”。 招生公告 根据2020年西湖区公办学校招生工作方案,特制定杭州市育才教育集团(文溪小学)2020年秋季招生通告,具体内容如下: 01 报名对象 2013年9月1日至2014年8月31日出生的学区范围内常住户籍儿童和持有学区范围内申领的有效IC卡式《浙江省居住证》(以下简称为“居住证”)的适龄儿童。 02 招生计划班级数: 2020年新生计划五个班 03 招生范围: 东至花蒋路,南至文二西路,西至上埠河与余杭交界处,北至文一西路。 04 招生时间安排: 日期 时间 上午:8:30—11:30 下午13:00—16:00 现场核验时间 7月4日 红柿苑 蒹葭苑 白荻苑 芦雪苑 流芳苑 竞舟苑 7月5日 紫菱苑 翠竹苑 凌波苑 学区内未报名学生 补报名核验 7月15日 补报名核验 温馨提醒 1.根据防疫工作需要,本次现场核验采取分时分区入校,每位学生只由一位监护人(父亲或母亲)陪同,入校时佩戴口罩,出示新生和监护人绿码,配合测量体温,并在等候过程中保持一米线距离。 2.核验顺序号(核验当天,家长根据通告时间段在校门口领取号码),顺序号只用于审核材料的先后顺序,与孩子是否入学无关。因此家长只需要按通告上的时间正常排队即可。 05 报名所需材料: 06 招生录取阶段 07 通知书录取方法及时间: 7月10日起通知领取 08 报名地点:杭州市西湖区凌波路8号 09 其他事项
声明:本文由上哪学团队(微信公众号ID: shangnaxue)原创整理制作,转载请注明来源和出处,否则追究法律责任。














