广州市白云区江高镇幼儿园(江高镇)
广州市白云区江高镇幼儿园
广州市白云区江丽幼儿园(江高镇)
广州市白云区江高镇儿乐幼儿园(江高镇)
广州市白云区江高镇江村幼儿园(江高镇)
广州市白云区江高镇广进幼儿园(江高镇)
广州市白云区江高第一幼儿园
江高镇江同路145号
学校概况
广州市白云区江高第一幼儿园,隶属广州市白云区教育局,是教育部门办园。现有6个教学班,教职工32人,每班配备两教一保。全部教职工均持证上岗,配备专业保健员。园内各种活动场所设备设施配备齐全,环境洁静舒适、绿树成荫,为孩子全面、健康、和谐地发展提供了良好的物质条件。

招生简章
广州市白云区江高第一幼儿园,隶属广州市白云区教育局,是教育部门办园。现有6个教学班,教职工32人,每班配备两教一保。全部教职工均持证上岗,配备专业保健员。园内各种活动场所设备设施配备齐全,环境洁静舒适、绿树成荫,为孩子全面、健康、和谐地发展提供了良好的物质条件。
根据市、区关于幼儿园招生工作通知要求,为做好我园2020年招生工作,确保招生工作平稳有序推进,促进招生工作公平、公正、公开,我园2020年秋季小班招生工作安排如下:
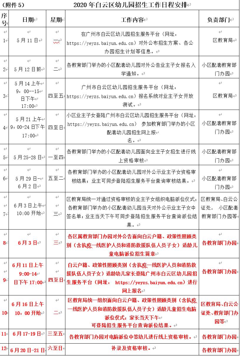
一、招生对象 1.满3周岁幼儿,即2016年9月1日至2017年8月31日期间出生。 2. 具有白云区户籍的适龄儿童。 3. 符合广州市义务教育阶段政策性照顾学生类别的适龄儿童和抗击疫情一线医疗卫生工作人员适龄子女及消防救援队伍人员子女(以下统称为“政策性照顾类别适龄儿童”,具体见附件3)。 附件 3 广州市义务教育阶段政策性照顾学生分类一览表 二、招生计划 我园2020年秋季小班招生2个班共50人,其中90%比例共45人面向社会招生。 三、招生办法 1.通过电脑派位方式招录,招生名额、电脑派位实施方案、流程等由区教育行政部门制定并实施。 2.在指定期限内,由家长持报名参与电脑派位的身份证、户口簿等予以确认,名额不得转让。 3.在电脑派位报名前已被市公安局机关幼儿园和性质为小区配套幼儿园的区属教育部门办幼儿园确认录取的幼儿,不能再参加其他区属教育部门办幼儿园电脑派位报名。 四、网上报名时间 2020年6月11日9:00至6月14日17:00止(星期四至星期日),由幼儿父(母)或其他法定监护人,在规定时间内登陆广州市白云区幼儿园招生服务平台(网址:https://yeyzs.baiyun.edu.cn),进行实名制注册后完成网上报名。 五、报名要求: 符合条件的适龄儿童由父母或其他监护人,在规定报名时间内(逾期不报名的将视为自动放弃学位)登陆广州市白云区幼儿园招生服务平台完成报名,具体上传提交材料如下: (一)幼儿户口簿(首页、户主页、幼儿个人页)、出生证;父母一方或其他法定监护人户口簿(首页、户主页、监护人个人页)、身份证等。 (二)家长要保证报名上传的材料真实有效、完整,并提交亲笔签名的相关承诺书(承诺书模板请登录报名系统下载)。如填报及上传的信息材料存在弄虚作假、无效、不准确、不全面等情况而影响幼儿入学,将由家长承担责任。 具体报名上传资料要求请按照报名系统要求完成提交,纸质材料和其余资料将于幼儿入学后另行通知补交查验。 (三)幼儿户籍变更截止时间要求: 符合条件参加幼儿园报名的幼儿,户籍变更截止日期为2020年5月24日前(以提供户口本为准)。 六、招生日程安排 请参阅《2020年白云区幼儿园招生工作日程安排》(见附件5) 幼儿园招生咨询电话:86607586;13450211774(李老师) 江高镇教育指导中心监督电话:86604940;86203661
广州市白云区江高第一幼儿园招生简章
江高第一幼儿园(前身神山中心幼儿园)创办于1990年,于2020年11月30日搬迁到江高镇镇中南路70号,是白云区教育局属下的区一级公立幼儿园。占地面积 4323.84㎡,建筑面积2027.71㎡,户外活动面积 3516.01 ㎡,绿化面积1350㎡。开设9个班规模,园区环境优美,户外场地宽阔,设施设备配套完善,设有音乐室、美工室、阅读室,我园配备两教一保,教师队伍素质高、业务强、努力向上,大专学历占100%,所有的教师、保育员均持有上岗证。
我园2021年度秋季招生工作已开始,欢迎各位家长登录广州市白云区幼儿园招生服务平台(网址:https://yeyzs.baiyun.edu.cn),进行实名制注册后完成网上报名。不具备网上报名条件的家庭,其父母或其他法定监护人向拟报名的幼儿园提出申请,由幼儿园提供网上报名服务。
1、招生学位数:今年我园招收3个小班,共75人,其中按照有关文件精神,面向社会招生比例为幼儿园招生学位数的90%,人数为68人。
2、报名时间:2021年5月15(9:00起)—18日下午(17:00止)。(5月20日(星期四)上午10:00进行电脑派位仪式)
3、招生对象:3周岁,即2017年9月1日—2018年8月31日期间出生的的白云区户籍的适龄幼儿和符合广州市义务教育阶段政策性照顾学生类别的适龄儿童和以及抗击疫情一线医疗卫生工作人员适龄子女及消防救援队伍人员子女(以下统称为“政策性照顾类别适龄儿童”。)
4、中签幼儿线上审核:2021年5月21日-23日,幼儿园对电脑派位中签幼儿进行线上资格审核。
5、补录及资格审查时间:2021年5月24日-25日,产生的空缺名额按排位序号从小到大由后续幼儿依次递补。
6、录取名单公示:2021年5月26日-5月30日。在幼儿园公示区内张贴最终拟录取名单。
7、发出录取通知书时间:2021年6月11日,上午7:00—下午19:00。被录取幼儿,请家长当天自行到我园保安室领取录取通知书和《关于查验儿童预防接种证的通知》,幼儿收到《新生录取通知书》和《关于查验儿童预防接种证的通知》后,按有关规定到区级医院进行体格检查和接种证的验证。
8、幼儿园咨询电话、联系人: 86607586 李老师
9、江高镇教育指导中心电话:86604940
广州市白云区江高第一幼儿园
2021年4月23日
声明:本文由上哪学团队(微信公众号ID: shangnaxue)原创整理制作,转载请注明来源和出处,否则追究法律责任。

意见
返回上哪学(上海)科技有限公司版权所有Copyright©2019-2021沪ICP备2021001920号-1
恭喜您,申请提交成功!

